扫码下载APP
及时接收最新考试资讯及
备考信息
每年的初级会计考试教材都会根据当年会计政策的变化做出或多或少的改动,了解考试教材变化有利于更好的制定复习计划哦,那么2020年安徽省合肥市初级会计考试教材发生了什么变化呢?考生朋友们,快来看看!

《初级会计实务》考试教材变化

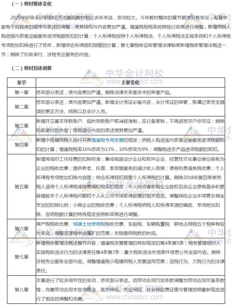
《经济法基础》考试教材变化

说明:因考试政策、内容不断变化与调整,正保会计网校提供的以上信息仅供参考,如有异议,请考生以权威部门公布的内容为准!
更多推荐:
Copyright © 2000 - www.fawtography.com All Rights Reserved. 北京正保会计科技有限公司 版权所有
京B2-20200959 京ICP备20012371号-7 出版物经营许可证
京公网安备 11010802044457号
套餐D大额券
¥
去使用