扫码下载APP
及时接收最新考试资讯及
备考信息
2020年广东省广州市、韶关市、深圳市、珠海市、汕头市、佛山市、江门市、湛江市、茂名市、肇庆市、惠州市、梅州市、汕尾市、河源市、阳江市、清远市、东莞市、中山市、潮州市、揭阳市、云浮市初级会计考试教材有这些变化!广东的考生朋友们,变化详情如下所示:

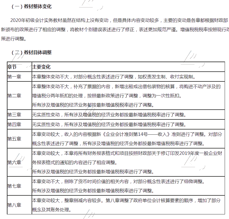
《初级会计实务》考试教材变化

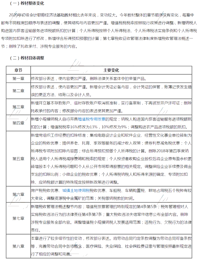
《经济法基础》考试教材变化

说明:因考试政策、内容不断变化与调整,正保会计网校提供的以上信息仅供参考,如有异议,请考生以权威部门公布的内容为准!
更多推荐:
Copyright © 2000 - www.fawtography.com All Rights Reserved. 北京正保会计科技有限公司 版权所有
京B2-20200959 京ICP备20012371号-7 出版物经营许可证
京公网安备 11010802044457号
套餐D大额券
¥
去使用