扫码下载APP
及时接收最新考试资讯及
备考信息
内蒙古包头东河区、昆都仑区、青山区、石拐区、白云鄂博矿区、九原区、土默特右旗、固阳县、达尔罕旗报名初级会计考试的小伙伴们,2002年初级会计考试官方教材较上一年内容有部分改变,大家备考初级,一定要记得了解教材变化哦,如果不清楚的话就和小编一起来看一下吧~

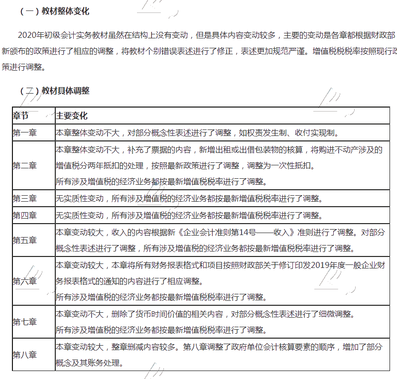
《初级会计实务》教材变动

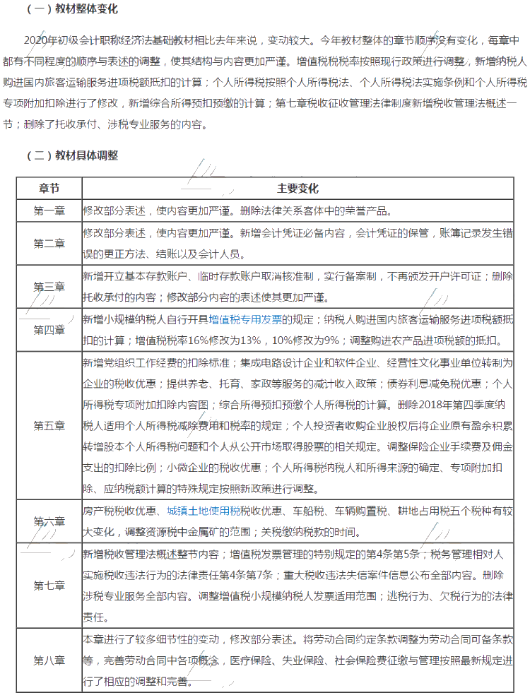
《经济法基础》教材变动

大家一定要努力备考哦,坚持到底就是胜利!
说明:因考试政策、内容不断变化与调整,正保会计网校提供的以上信息仅供参考,如有异议,请考生以权威部门公布的内容为准!
Copyright © 2000 - www.fawtography.com All Rights Reserved. 北京正保会计科技有限公司 版权所有
京B2-20200959 京ICP备20012371号-7 出版物经营许可证
京公网安备 11010802044457号
套餐D大额券
¥
去使用