扫码下载APP
及时接收最新考试资讯及
备考信息
湖北武汉市、黄石市、十堰市、宜昌市、襄阳市、鄂州市、荆门市、孝感市、荆州市、黄冈市、咸宁市、随州市、恩施州、仙桃市、潜江市、天门市、神农架报名初级会计考试的小伙伴们,大家是否知道2020年初级会计考试教材的变化是什么呢?备考初级,一定要记得了解教材变化哦,如果不清楚的话就和小编一起来看一下吧~

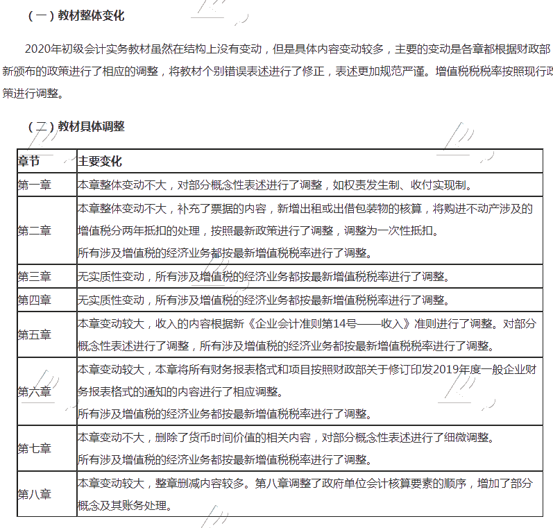
《初级会计实务》教材变动

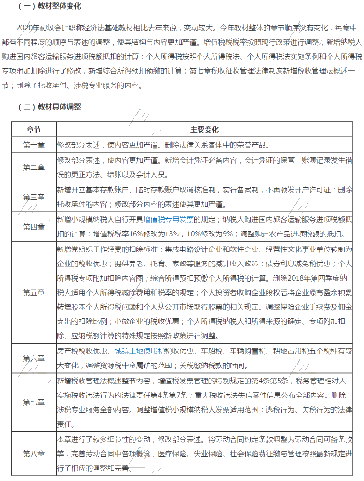
《经济法基础》教材变动

大家一定要努力备考哦,坚持到底就是胜利!
说明:因考试政策、内容不断变化与调整,正保会计网校提供的以上信息仅供参考,如有异议,请考生以权威部门公布的内容为准!
Copyright © 2000 - www.fawtography.com All Rights Reserved. 北京正保会计科技有限公司 版权所有
京B2-20200959 京ICP备20012371号-7 出版物经营许可证
京公网安备 11010802044457号
套餐D大额券
¥
去使用