扫码下载APP
及时接收最新考试资讯及
备考信息
辽宁沈阳2020初级会计考试教材发生哪些变化?部分考生都在询问这个问题!辽宁省沈阳市和平区/沈河区/大东区/皇姑区/铁西区/浑南区/沈北新区/于洪区/辽中区/康平县/法库县/新民市的考生们,小编为大家整理了考试教材变化的相关信息,详情如下!
《初级会计实务》教材变化

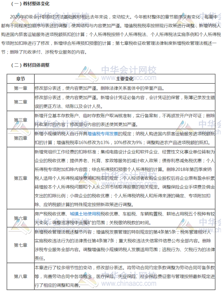
《经济法基础》教材变化

说明:因考试政策、内容不断变化与调整,正保会计网校提供的以上信息仅供参考,如有异议,请考生以权威部门公布的内容为准!
相关推荐:
Copyright © 2000 - www.fawtography.com All Rights Reserved. 北京正保会计科技有限公司 版权所有
京B2-20200959 京ICP备20012371号-7 出版物经营许可证
京公网安备 11010802044457号
套餐D大额券
¥
去使用