扫码下载APP
及时接收最新考试资讯及
备考信息
陕西2020初级会计考试教材发生了哪些变化?部分考生还不清楚!陕西省西安市、铜川市、宝鸡市、咸阳市、渭南市、延安市、汉中市、榆林市、安康市、商洛市的考生们,小编整理了相关信息,详情如下!
《初级会计实务》教材变化

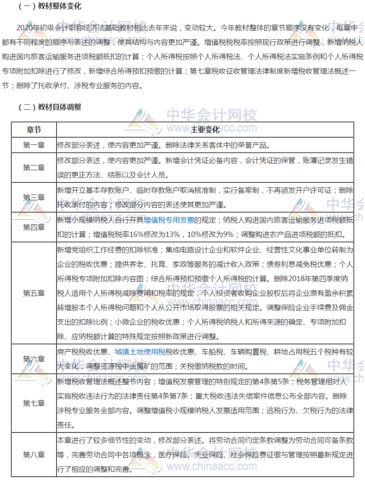
《经济法基础》教材变化

说明:因考试政策、内容不断变化与调整,正保会计网校提供的以上信息仅供参考,如有异议,请考生以权威部门公布的内容为准!
相关推荐:
Copyright © 2000 - www.fawtography.com All Rights Reserved. 北京正保会计科技有限公司 版权所有
京B2-20200959 京ICP备20012371号-7 出版物经营许可证
京公网安备 11010802044457号
套餐D大额券
¥
去使用