扫码下载APP
及时接收最新考试资讯及
备考信息
四川成都2020初级会计考试教材发生哪些变化?备考之初应当先了解考试教材的变化,四川省成都市锦江区、青羊区、金牛区、武侯区、成华区、龙泉驿区、青白江区、新都区、温江区、双流区、金堂县、郫县、大邑县、蒲江县、新津县、简阳市、都江堰市、彭州市、邛崃市、崇州市的考生们,快来看看吧!
《初级会计实务》考试教材变化

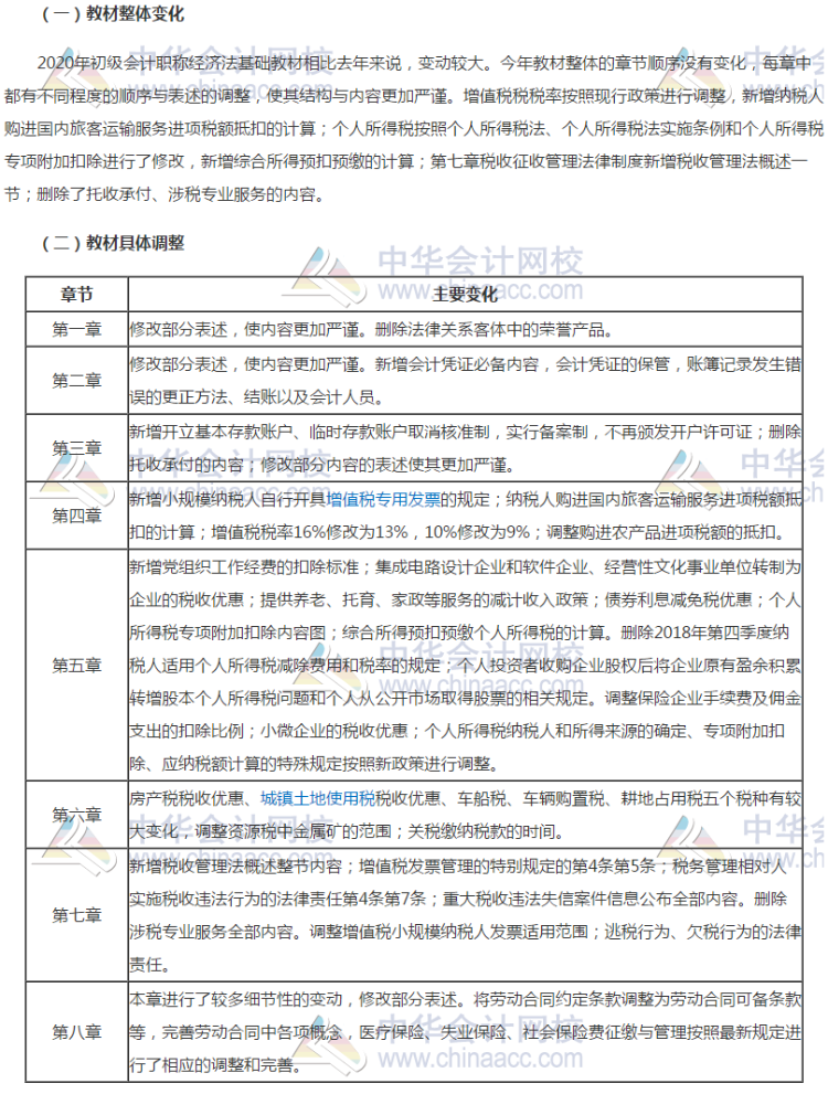
《经济法基础》考试教材变化

说明:因考试政策、内容不断变化与调整,正保会计网校提供的以上信息仅供参考,如有异议,请考生以权威部门公布的内容为准!
更多推荐:
Copyright © 2000 - www.fawtography.com All Rights Reserved. 北京正保会计科技有限公司 版权所有
京B2-20200959 京ICP备20012371号-7 出版物经营许可证
京公网安备 11010802044457号
套餐D大额券
¥
去使用