扫码下载APP
及时接收最新考试资讯及
备考信息
报名了2020年初级会计考试的小伙伴们,在备考之初大家应当先了解考试教材发生发了哪些变化再开展后续的学习!可能你还不清楚吧!青海省西宁市城东区、城中区、城西区、城北区、大通县、湟中县、湟源县的考生们,详情如下呦!
《初级会计实务》考试教材变化

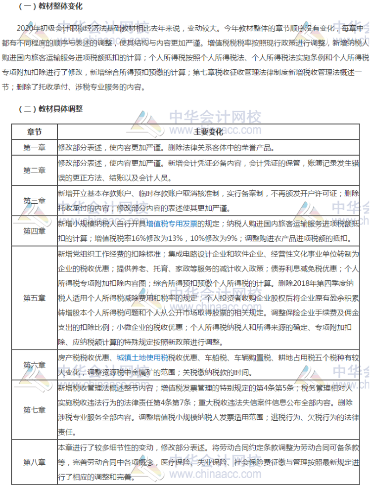
《经济法基础》考试教材变化

说明:因考试政策、内容不断变化与调整,正保会计网校提供的以上信息仅供参考,如有异议,请考生以权威部门公布的内容为准!
更多推荐:
Copyright © 2000 - www.fawtography.com All Rights Reserved. 北京正保会计科技有限公司 版权所有
京B2-20200959 京ICP备20012371号-7 出版物经营许可证
京公网安备 11010802044457号
套餐D大额券
¥
去使用