扫码下载APP
及时接收最新考试资讯及
备考信息
齐齐哈尔2020初级会计考试教材发生了哪些变化?可能你还不清楚,那快来看看吧!黑龙江省齐齐哈尔市龙沙区、建华区、铁锋区、昂昂溪区、富拉尔基区、碾子山区、梅里斯达斡尔族区、龙江县、依安县、泰来县、甘南县、富裕县、克山县、克东县、拜泉县、讷河市的考生们,详情如下!
《初级会计实务》考试教材变化

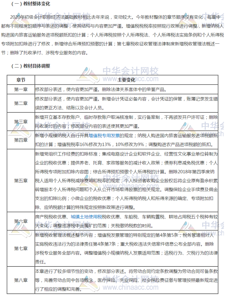
《经济法基础》考试教材变化

说明:因考试政策、内容不断变化与调整,正保会计网校提供的以上信息仅供参考,如有异议,请考生以权威部门公布的内容为准!
更多推荐:
Copyright © 2000 - www.fawtography.com All Rights Reserved. 北京正保会计科技有限公司 版权所有
京B2-20200959 京ICP备20012371号-7 出版物经营许可证
京公网安备 11010802044457号
套餐D大额券
¥
去使用