扫码下载APP
及时接收最新考试资讯及
备考信息
太原2020初级会计考试教材发生了哪些变化?初级会计考试内容以教材为依据,每年考试教材都会发生一些变化。山西省太原市、大同市、阳泉市、长治市、晋城市、朔州市、晋中市、运城市、忻州市、临汾市、吕梁市的考生们,快和小编一起看看吧!
《初级会计实务》考试教材变化

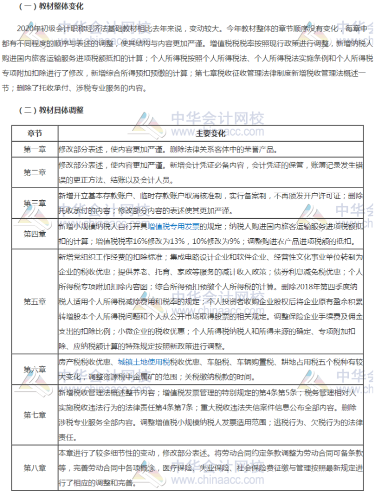
《经济法基础》考试教材变化

说明:因考试政策、内容不断变化与调整,正保会计网校提供的以上信息仅供参考,如有异议,请考生以权威部门公布的内容为准!
更多推荐:
Copyright © 2000 - www.fawtography.com All Rights Reserved. 北京正保会计科技有限公司 版权所有
京B2-20200959 京ICP备20012371号-7 出版物经营许可证
京公网安备 11010802044457号
套餐D大额券
¥
去使用