扫码下载APP
及时接收最新考试资讯及
备考信息
长沙市2020初级会计考试教材变化详情!你知道初级会计考试教材发生了哪些变化吗?湖南省长沙市芙蓉区、天心区、岳麓区、开福区、雨花区、望城区、长沙县、宁乡县、浏阳市的考生们,不清楚的话快和小编一起看看吧。
《初级会计实务》考试教材变化

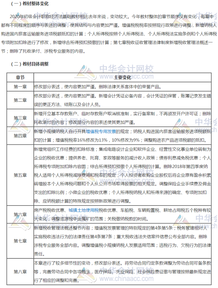
《经济法基础》考试教材变化

说明:因考试政策、内容不断变化与调整,正保会计网校提供的以上信息仅供参考,如有异议,请考生以权威部门公布的内容为准!
更多推荐:
Copyright © 2000 - www.fawtography.com All Rights Reserved. 北京正保会计科技有限公司 版权所有
京B2-20200959 京ICP备20012371号-7 出版物经营许可证
京公网安备 11010802044457号
套餐D大额券
¥
去使用