扫码下载APP
及时接收最新考试资讯及
备考信息
初级会计考试教材每年都会发生一些变动,正在备考2020年初级会计考试的小伙伴们,你了解考试教材变化吗?所以小编为大家整理了相关信息,山东省济南市历下区、市中区、槐荫区、天桥区、历城区、长清区、平阴县、济阳县、商河县、章丘市考生们,快来看看吧!
《初级会计实务》考试教材变化

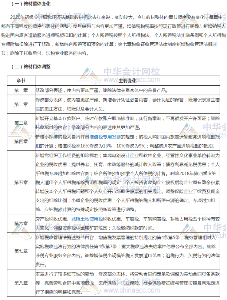
《经济法基础》考试教材变化

说明:因考试政策、内容不断变化与调整,正保会计网校提供的以上信息仅供参考,如有异议,请考生以权威部门公布的内容为准!
更多推荐:
Copyright © 2000 - www.fawtography.com All Rights Reserved. 北京正保会计科技有限公司 版权所有
京B2-20200959 京ICP备20012371号-7 出版物经营许可证
京公网安备 11010802044457号