扫码下载APP
及时接收最新考试资讯及
备考信息
2020年河南省初级会计考试教材变化详情!河南省郑州市、开封市、洛阳市、平顶山市、安阳市、鹤壁市、新乡市、焦作市、濮阳市、许昌市、漯河市、三门峡市、南阳市、商丘市、信阳市、周口市、驻马店市、济源市的考生们,可能部分考生还不了解教材发生了哪些变化,备考之初应当先了解教材的变化,再开展后续的学习!
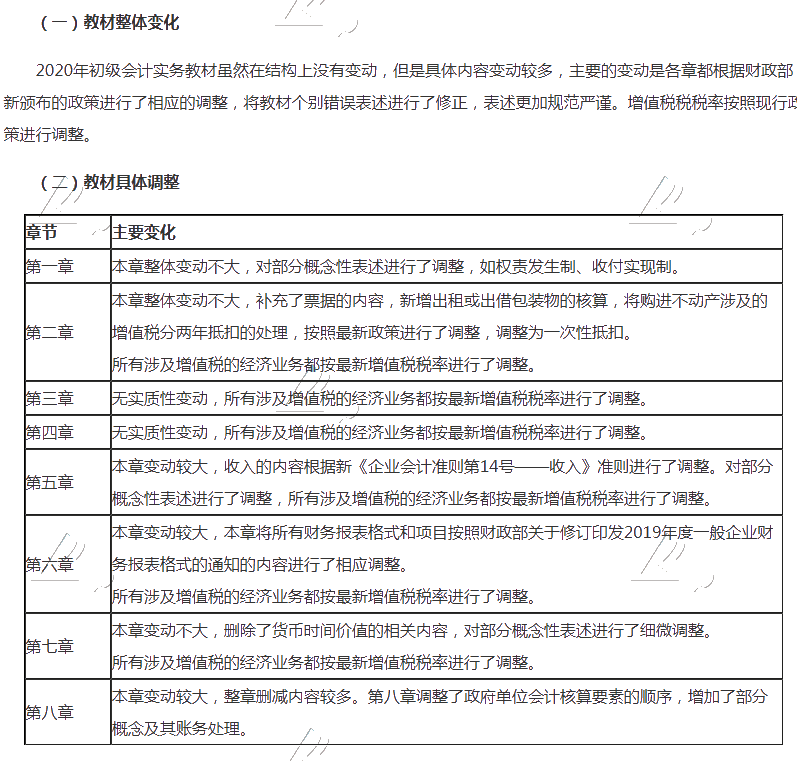
《初级会计实务》考试教材变化

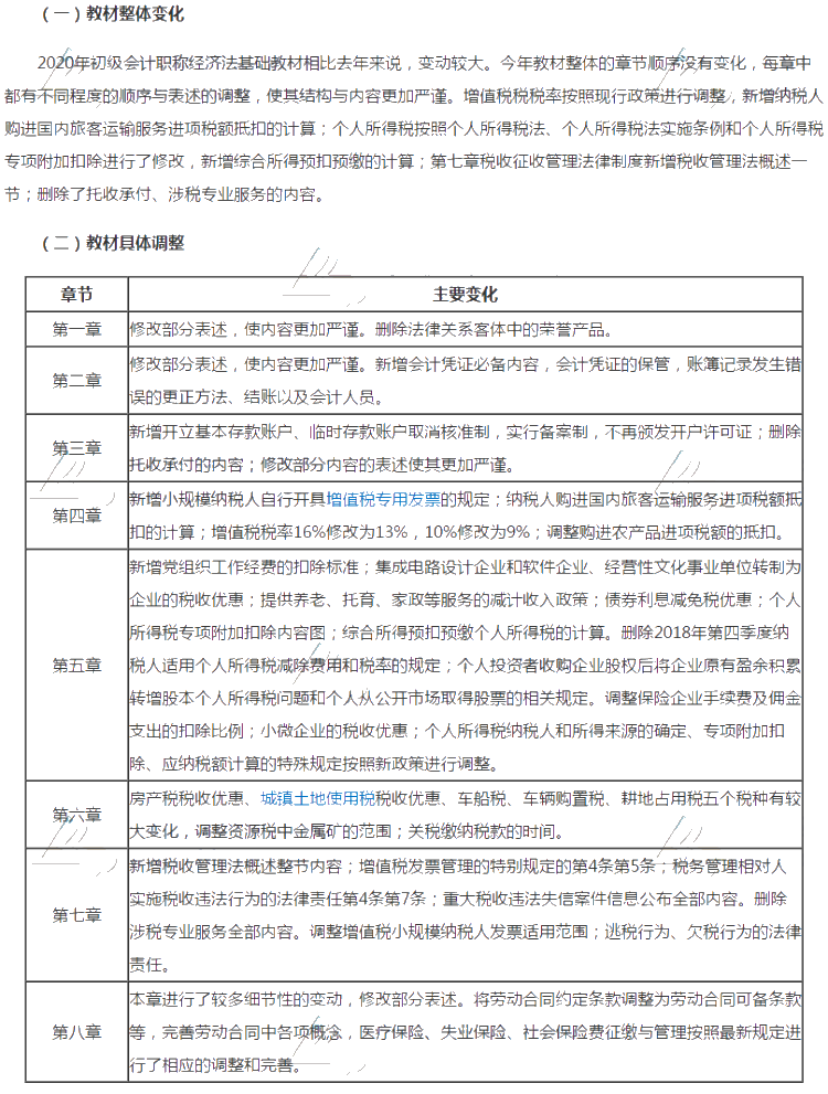
《经济法基础》考试教材变化

正在备考2020年初级会计的考生们,你还在为学习效率低而发愁吗?为了帮助大家高效备考,正保会计网校特推出高效实验班,专属老师课堂,刷题事半功倍,不要犹豫呀,点击报名高效实验班>>
说明:因考试政策、内容不断变化与调整,正保会计网校提供的以上信息仅供参考,如有异议,请考生以权威部门公布的内容为准!
更多推荐:
Copyright © 2000 - www.fawtography.com All Rights Reserved. 北京正保会计科技有限公司 版权所有
京B2-20200959 京ICP备20012371号-7 出版物经营许可证
京公网安备 11010802044457号
套餐D大额券
¥
去使用