扫码下载APP
及时接收最新考试资讯及
备考信息
甘肃省兰州市、嘉峪关、金昌市、白银市、天水市、武威市、张掖市、平凉市、酒泉市、庆阳市、定西市、陇南市、临夏州、甘南州的考生们,许多考生都在咨询这个问题,小编整理了相关信息,快和小编一起看看吧!
《初级会计实务》考试教材变化

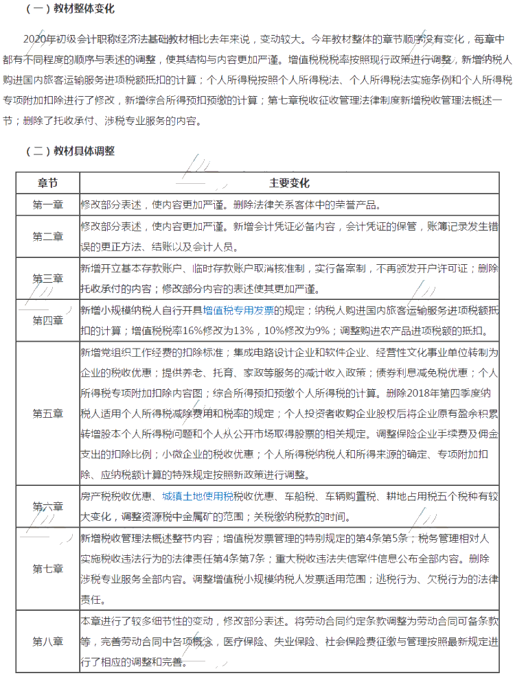
《经济法基础》考试教材变化

说明:因考试政策、内容不断变化与调整,正保会计网校提供的以上信息仅供参考,如有异议,请考生以权威部门公布的内容为准!
更多推荐:
Copyright © 2000 - www.fawtography.com All Rights Reserved. 北京正保会计科技有限公司 版权所有
京B2-20200959 京ICP备20012371号-7 出版物经营许可证
京公网安备 11010802044457号