扫码下载APP
及时接收最新考试资讯及
备考信息
四川省成都市、自贡市、攀枝花市、泸州市、德阳市、绵阳市、广元市、遂宁市、内江市、乐山市、南充市、眉山市、宜宾市、广安市、达州市、雅安市、巴中市、资阳市、阿坝市、甘孜市、凉山州的小伙伴们,四川省2020年初级会计考试教材变化!可能部分考生还不清楚,快和小编一起看看吧。
《初级会计实务》考试教材变化

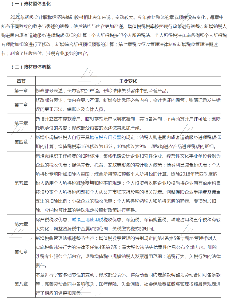
《经济法基础》考试教材变化

说明:因考试政策、内容不断变化与调整,正保会计网校提供的以上信息仅供参考,如有异议,请考生以权威部门公布的内容为准!
更多推荐:
Copyright © 2000 - www.fawtography.com All Rights Reserved. 北京正保会计科技有限公司 版权所有
京B2-20200959 京ICP备20012371号-7 出版物经营许可证
京公网安备 11010802044457号
套餐D大额券
¥
去使用