扫码下载APP
及时接收最新考试资讯及
备考信息
收藏!辽宁省2020年初级会计考试教材变化。辽宁省沈阳市/大连市/鞍山市/抚顺市/本溪市/丹东市/锦州市/营口市/阜新市/辽阳市/盘锦市/铁岭市/朝阳市/葫芦岛市的小伙伴们,可能部分考生还不清楚教材具体发生了哪些变化,小编为大家整理了相关信息,具体内容如下。
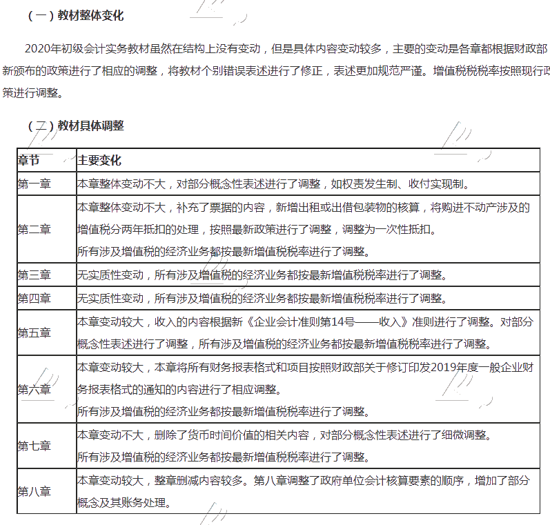
《初级会计实务》考试教材变化

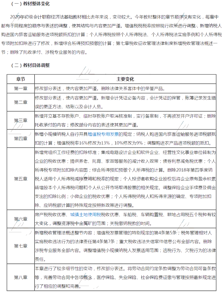
《经济法基础》考试教材变化

说明:因考试政策、内容不断变化与调整,正保会计网校提供的以上信息仅供参考,如有异议,请考生以权威部门公布的内容为准!
相关推荐:
Copyright © 2000 - www.fawtography.com All Rights Reserved. 北京正保会计科技有限公司 版权所有
京B2-20200959 京ICP备20012371号-7 出版物经营许可证
京公网安备 11010802044457号
套餐D大额券
¥
去使用