扫码下载APP
及时接收最新考试资讯及
备考信息
收藏!西安2020年初级会计考试教材变动情况。陕西省西安市新城区、碑林区、莲湖区、灞桥区、未央区、雁塔区、阎良区、临潼区、长安区、蓝田县、周至县、户县、高陵区的考生们,可能部分考生还不了解考试教材具体发生了哪些变化,小编整理了相关信息,详情如下。
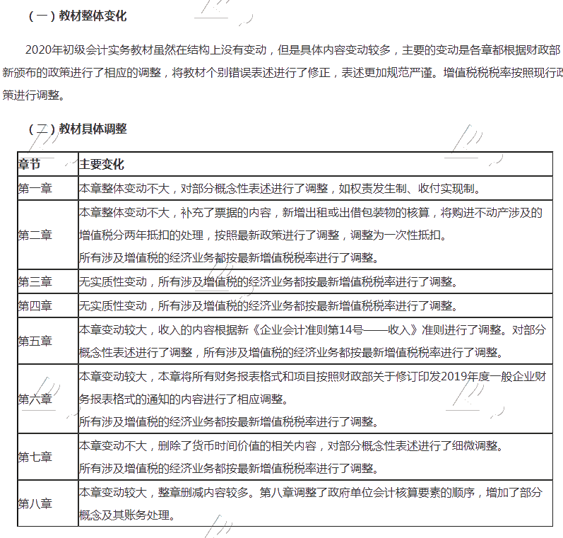
《初级会计实务》考试教材变化

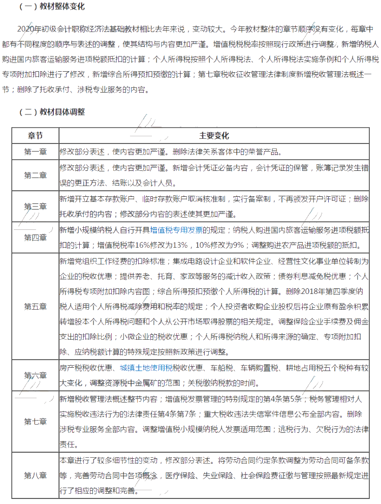
《经济法基础》考试教材变化

说明:因考试政策、内容不断变化与调整,正保会计网校提供的以上信息仅供参考,如有异议,请考生以权威部门公布的内容为准!
相关推荐:
Copyright © 2000 - www.fawtography.com All Rights Reserved. 北京正保会计科技有限公司 版权所有
京B2-20200959 京ICP备20012371号-7 出版物经营许可证
京公网安备 11010802044457号
套餐D大额券
¥
去使用