扫码下载APP
及时接收最新考试资讯及
备考信息
江西省南昌市东湖区、西湖区、青云谱区、湾里区、青山湖区、南昌县、新建区、安义县、进贤县的考生们,南昌市2020年初级会计考试教材变动情况。所有的考试内容都离不开教材,所以了解考试教材变动是不可忽视的。不清楚的考生快来看看吧。
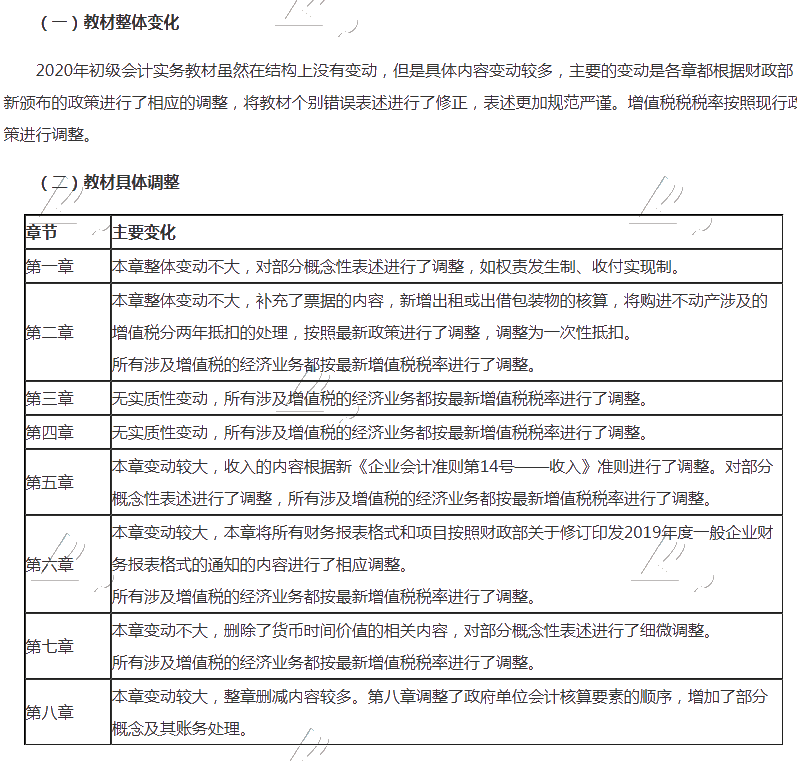
《初级会计实务》考试教材变化

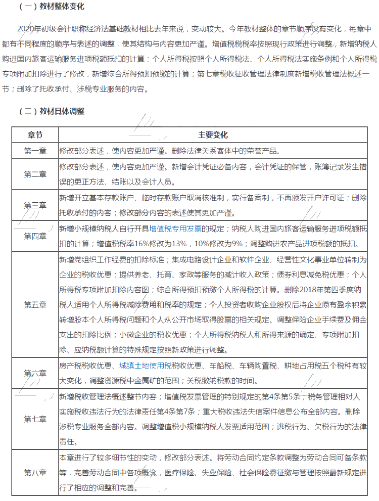
《经济法基础》考试教材变化

说明:因考试政策、内容不断变化与调整,正保会计网校提供的以上信息仅供参考,如有异议,请考生以权威部门公布的内容为准!
相关推荐:
Copyright © 2000 - www.fawtography.com All Rights Reserved. 北京正保会计科技有限公司 版权所有
京B2-20200959 京ICP备20012371号-7 出版物经营许可证
京公网安备 11010802044457号
套餐D大额券
¥
去使用