扫码下载APP
及时接收最新考试资讯及
备考信息
收藏!陕西省2020年初级会计考试教材变化。陕西省西安市、铜川市、宝鸡市、咸阳市、渭南市、延安市、汉中市、榆林市、安康市、商洛市的考生们,大家知道初级会计考试教材有哪些变化吗?不知道的话快和小编一起看看吧。
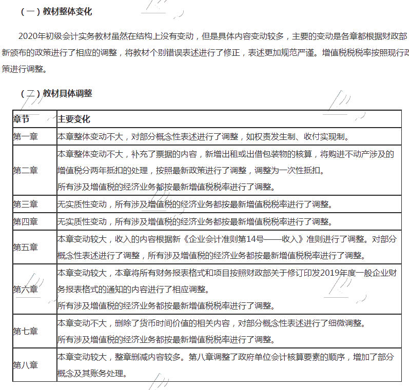
《初级会计实务》考试教材变化

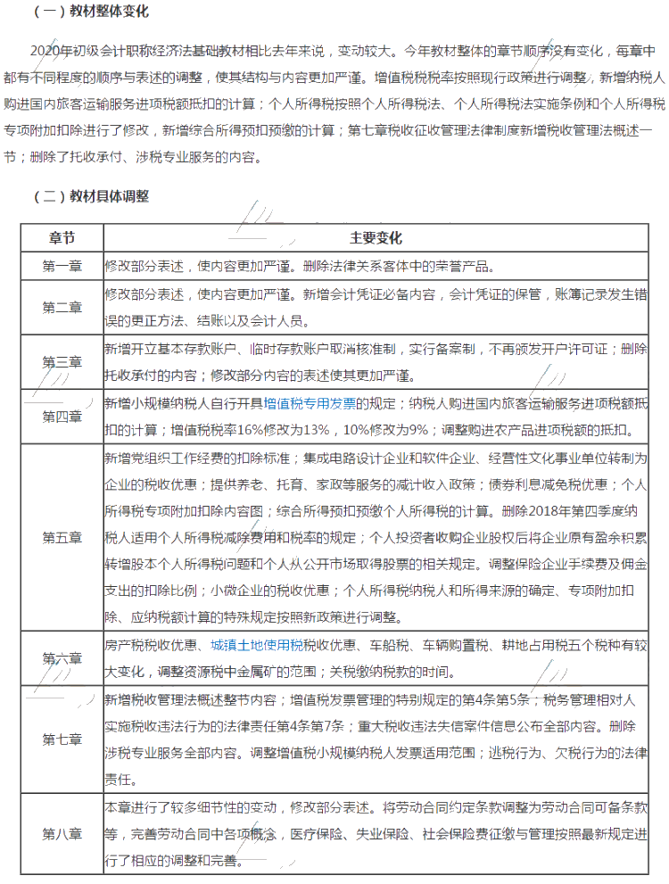
《经济法基础》考试教材变化

说明:因考试政策、内容不断变化与调整,正保会计网校提供的以上信息仅供参考,如有异议,请考生以权威部门公布的内容为准!
相关推荐:
Copyright © 2000 - www.fawtography.com All Rights Reserved. 北京正保会计科技有限公司 版权所有
京B2-20200959 京ICP备20012371号-7 出版物经营许可证
京公网安备 11010802044457号
套餐D大额券
¥
去使用