扫码下载APP
及时接收最新考试资讯及
备考信息
吉林省2020年初级会计考试教材变化你知道不?吉林省长春市/吉林市/四平市/辽源市/通化市/白山市/松原市/白城市/延边州的考生们,你是否了解初级会计考试教材的变动情况,不清楚的话快和小编一起看看吧!
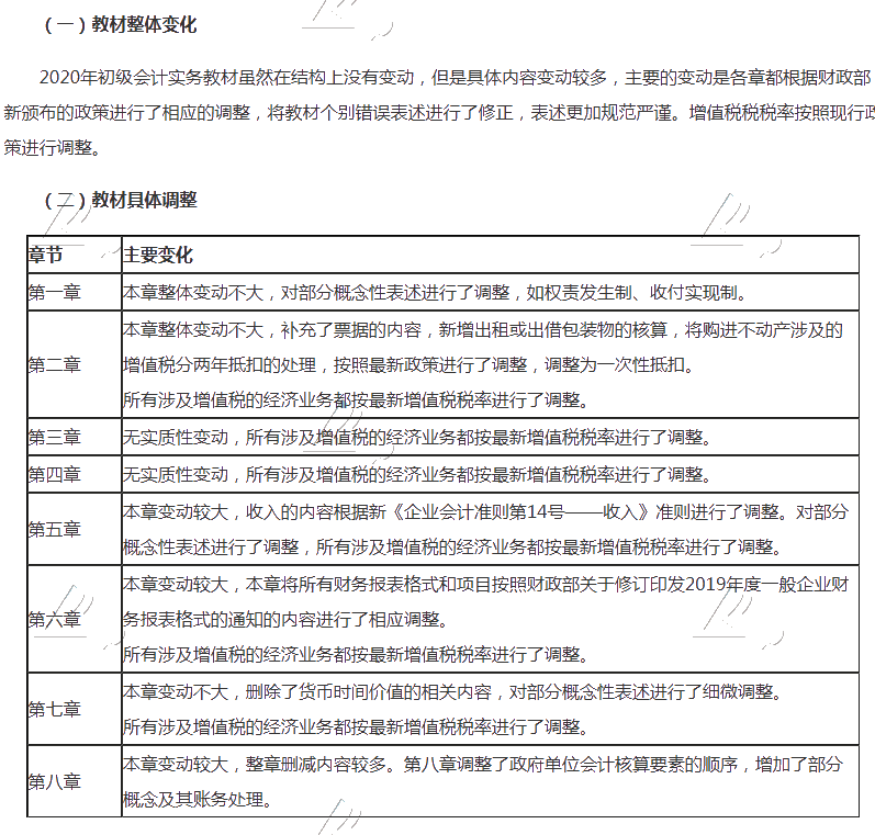
《初级会计实务》考试教材变化

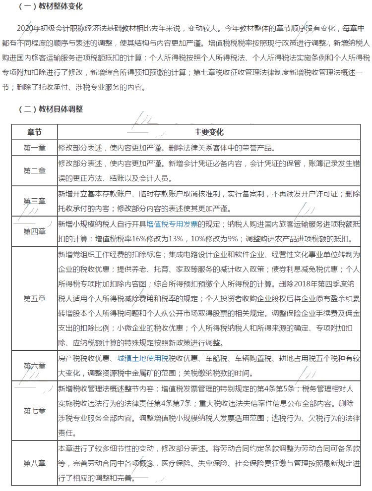
《经济法基础》考试教材变化

说明:因考试政策、内容不断变化与调整,正保会计网校提供的以上信息仅供参考,如有异议,请考生以权威部门公布的内容为准!
相关推荐:
Copyright © 2000 - www.fawtography.com All Rights Reserved. 北京正保会计科技有限公司 版权所有
京B2-20200959 京ICP备20012371号-7 出版物经营许可证
京公网安备 11010802044457号
套餐D大额券
¥
去使用