扫码下载APP
及时接收最新考试资讯及
备考信息
浙江省杭州市、宁波市、温州市、嘉兴市、湖州市、绍兴市、金华市、衢州市、舟山市、台州市、丽水市的小伙伴们,点击查看!浙江省2020年初级会计考试大纲变化。在学习初级会计之初,应当先了解考试大纲的变动情况,再开展后续的学习。小编为大家整理了相关信息,详情如下。
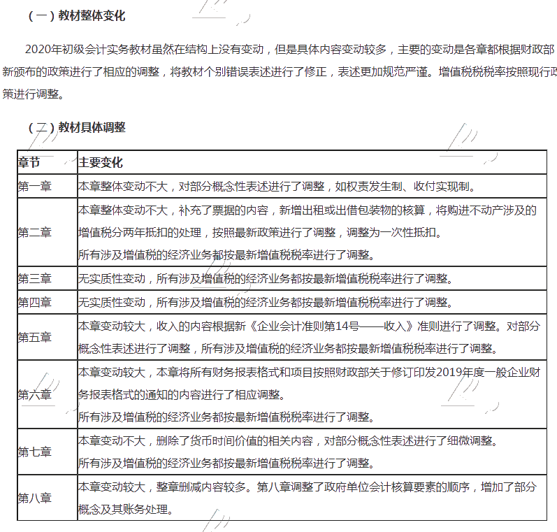
《初级会计实务》考试大纲变化

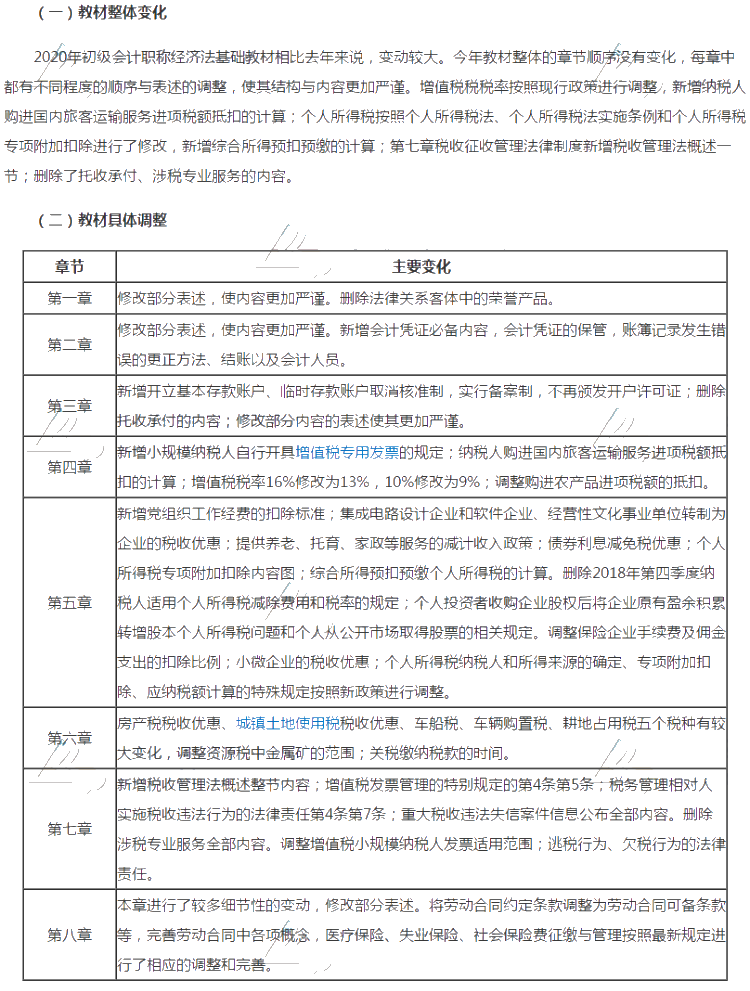
《经济法基础》考试大纲变化

说明:因考试政策、内容不断变化与调整,正保会计网校提供的以上信息仅供参考,如有异议,请考生以权威部门公布的内容为准!
相关推荐:
Copyright © 2000 - www.fawtography.com All Rights Reserved. 北京正保会计科技有限公司 版权所有
京B2-20200959 京ICP备20012371号-7 出版物经营许可证
京公网安备 11010802044457号
套餐D大额券
¥
去使用