扫码下载APP
及时接收最新考试资讯及
备考信息
广东省深圳市罗湖区、福田区、南山区、宝安区、龙岗区、盐田区的小伙伴们,深圳市2020年初级会计考试大纲框架有何变化?可能有的小伙伴还不清楚考试大纲框架的变动,小编为大家整理了相关信息,大家可以参考一下呦!
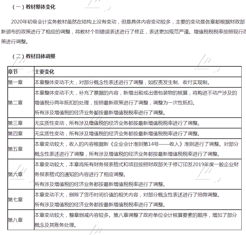
《初级会计实务》考试大纲变化

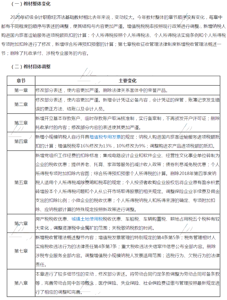
《经济法基础》考试大纲变化

说明:因考试政策、内容不断变化与调整,正保会计网校提供的以上信息仅供参考,如有异议,请考生以权威部门公布的内容为准!
相关推荐:
Copyright © 2000 - www.fawtography.com All Rights Reserved. 北京正保会计科技有限公司 版权所有
京B2-20200959 京ICP备20012371号-7 出版物经营许可证
京公网安备 11010802044457号
套餐D大额券
¥
去使用