扫码下载APP
及时接收最新考试资讯及
备考信息
值得收藏!2020天津市初级会计考试大纲框架变化。天津市和平区、河东区、河西区、南开区、河北区、红桥区、东丽区、西青区、津南区、北辰区、武清区、宝坻区、滨海新区、宁河区、静海区、蓟州区的考生们,你们了解考试大纲框架的变化吗?不了解的话没关系,快和小编一起看看吧。
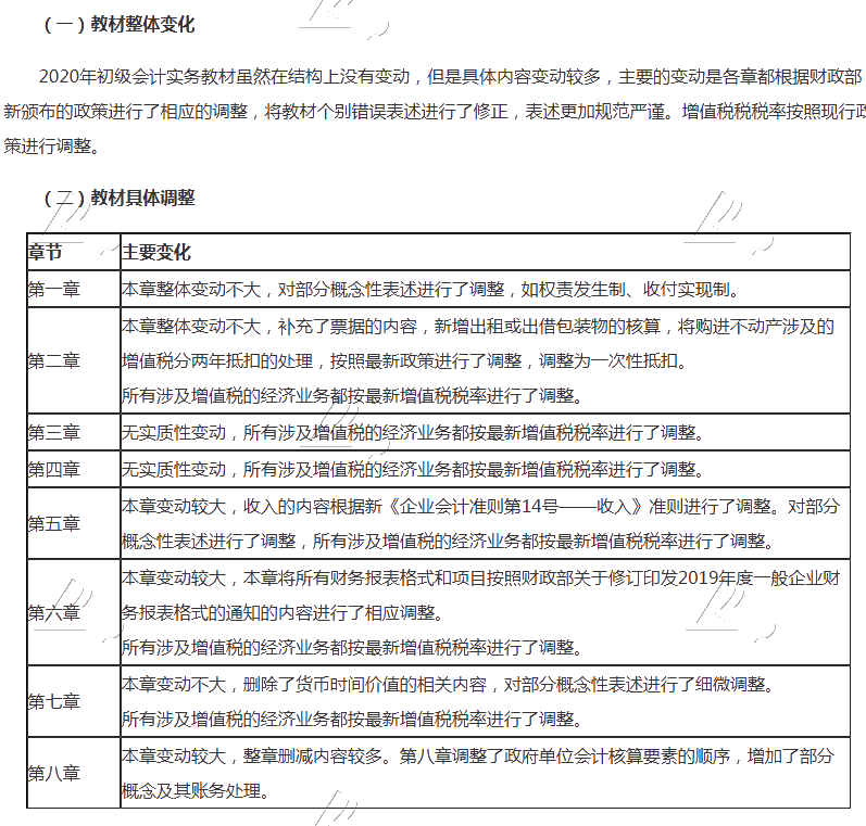
《初级会计实务》考试大纲变化

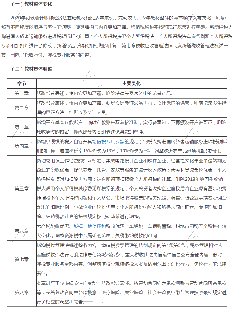
《经济法基础》考试大纲变化

说明:因考试政策、内容不断变化与调整,正保会计网校提供的以上信息仅供参考,如有异议,请考生以权威部门公布的内容为准!
相关推荐:
Copyright © 2000 - www.fawtography.com All Rights Reserved. 北京正保会计科技有限公司 版权所有
京B2-20200959 京ICP备20012371号-7 出版物经营许可证
京公网安备 11010802044457号
套餐D大额券
¥
去使用