扫码下载APP
及时接收最新考试资讯及
备考信息
点击查看!2020河北省初级会计考试大纲框架变化。河北省石家庄、唐山市、秦皇岛市、邯郸市、邢台市、保定市、张家口市、承德市、沧州市、廊坊市、衡水市的小伙伴们,你们了解考试大纲框架的变化吗?学习初级会计之初,就应当先了解大纲的变化再开始后续的学习!快和小编一起了解一下吧。
《初级会计实务》考试大纲变化

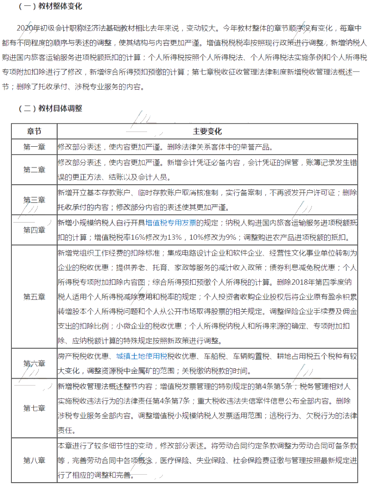
《经济法基础》考试大纲变化

说明:因考试政策、内容不断变化与调整,正保会计网校提供的以上信息仅供参考,如有异议,请考生以权威部门公布的内容为准!
相关推荐:
Copyright © 2000 - www.fawtography.com All Rights Reserved. 北京正保会计科技有限公司 版权所有
京B2-20200959 京ICP备20012371号-7 出版物经营许可证
京公网安备 11010802044457号
套餐D大额券
¥
去使用