扫码下载APP
及时接收最新考试资讯及
备考信息
浙江2020初级会计考试大纲框架有何变化?许多小伙伴可能还不清楚考试大纲具体有哪些变化,掌握考试大纲的变化才能更加高效的备考。不清楚的话没关系,小编为大家整理了有关考试大纲变动的相关信息,建议小伙伴们收藏并仔细阅读一下呦!
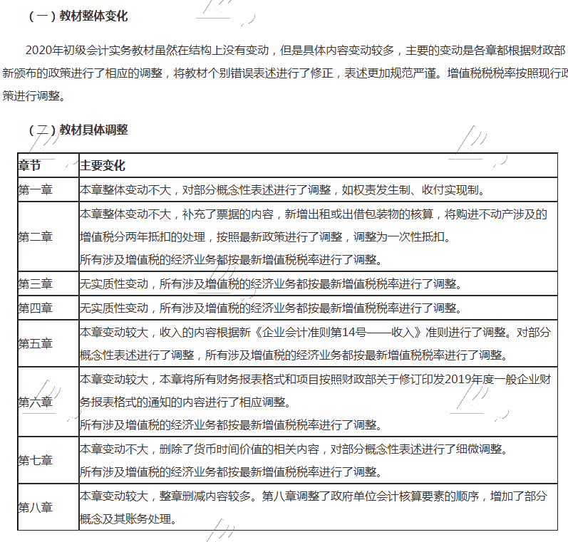
《初级会计实务》考试大纲变化

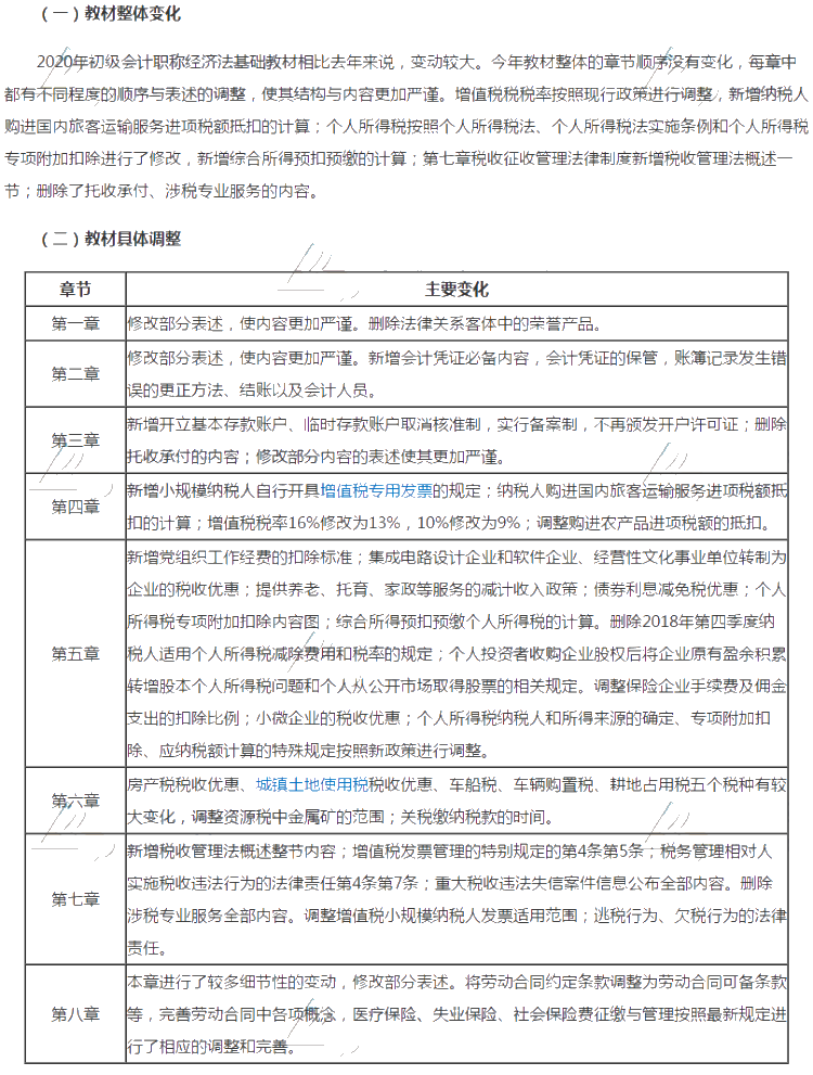
《经济法基础》考试大纲变化

说明:因考试政策、内容不断变化与调整,正保会计网校提供的以上信息仅供参考,如有异议,请考生以权威部门公布的内容为准!
相关推荐:
Copyright © 2000 - www.fawtography.com All Rights Reserved. 北京正保会计科技有限公司 版权所有
京B2-20200959 京ICP备20012371号-7 出版物经营许可证
京公网安备 11010802044457号
套餐D大额券
¥
去使用