扫码下载APP
及时接收最新考试资讯及
备考信息
点击查看!四川省2020初级会计考试教材变化。正在备考初级会计考试的四川考生朋友们,大家清楚地了解初级会计教材发生了哪些变动吗?不了解也没关系,正保会计网校为大家整理出教材变动的部分,小编建议大家收藏这篇文章,透彻地了解一下教材变动情况。详情如下!
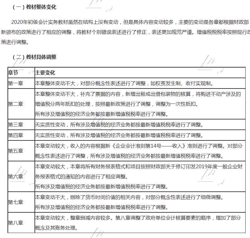
《初级会计实务》教材变化

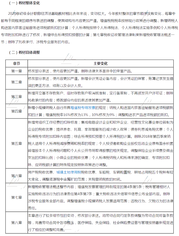
《经济法基础》教材变化

说明:因考试政策、内容不断变化与调整,正保会计网校提供的以上信息仅供参考,如有异议,请考生以权威部门公布的内容为准!
相关推荐:
Copyright © 2000 - www.fawtography.com All Rights Reserved. 北京正保会计科技有限公司 版权所有
京B2-20200959 京ICP备20012371号-7 出版物经营许可证
京公网安备 11010802044457号
套餐D大额券
¥
去使用