扫码下载APP
及时接收最新考试资讯及
备考信息
最近有很多小伙伴们咨询2020初级会计职称考试相关信息,2020初级会计职称教材变化有哪些?变动大吗?小编为大家整理了2020年考试相关信息,大家赶紧来看一看吧!
初级会计实务教材变化:

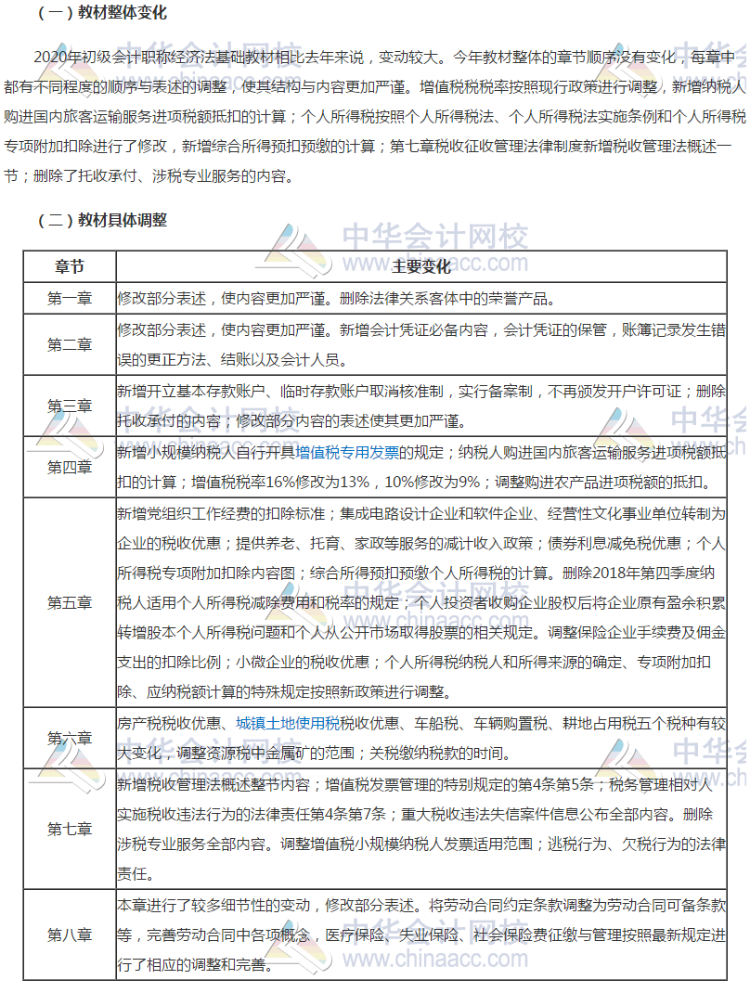
经济法基础教材变化:

说明:因考试政策、内容不断变化与调整,正保会计网校提供的以上信息仅供参考,如有异议,请考生以权威部门公布的内容为准!
相关推荐:
Copyright © 2000 - www.fawtography.com All Rights Reserved. 北京正保会计科技有限公司 版权所有
京B2-20200959 京ICP备20012371号-7 出版物经营许可证
京公网安备 11010802044457号
套餐D大额券
¥
去使用