扫码下载APP
及时接收最新考试资讯及
备考信息
每一个发奋努力的背后,必有加倍的赏赐。2020年初级会计考试教材变动有哪些?请考生们关注2020年初级会计考试相关信息,如下所示:
《初级会计实务》教材变动:

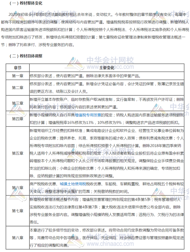
《经济法基础》教材变动:

说明:因考试政策、内容不断变化与调整,正保会计网校提供的以上信息仅供参考,如有异议,请考生以权威部门公布的内容为准!
相关推荐:
Copyright © 2000 - www.fawtography.com All Rights Reserved. 北京正保会计科技有限公司 版权所有
京B2-20200959 京ICP备20012371号-7 出版物经营许可证
京公网安备 11010802044457号
套餐D大额券
¥
去使用