扫码下载APP
及时接收最新考试资讯及
备考信息
| 《初级会计实务》参考法规 | 《经济法基础》参考法规 |
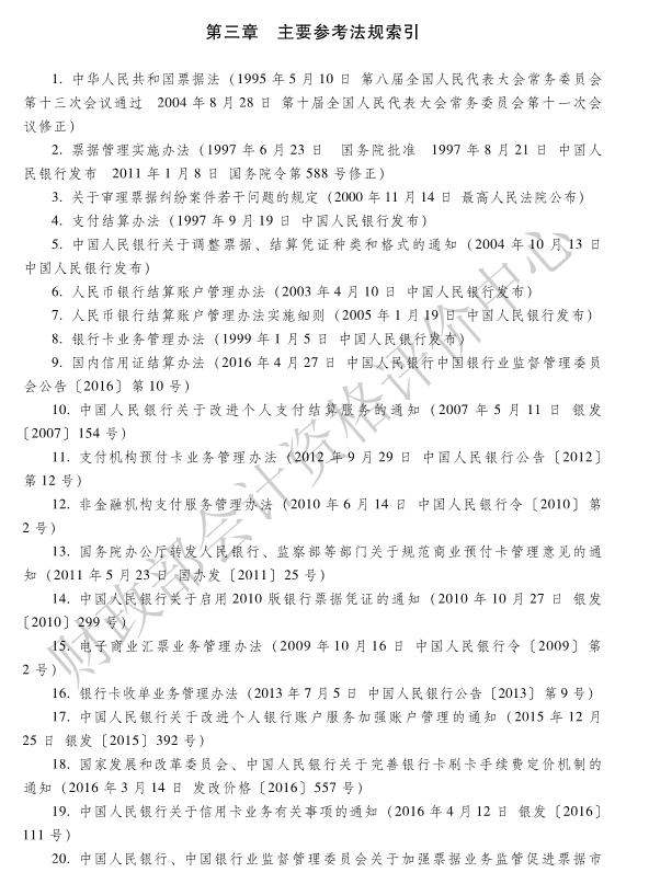
财政部近日在会计资格评价中心公布了《2020年度全国会计专业技术初级资格考试辅导教材各章主要参考法规索引》,供广大初级会计考生参考,以下为《经济法基础》各章主要参考法规索引详情:

















说明:因考试政策、内容不断变化与调整,正保会计网校提供的考试信息仅供参考,如有异议,请考生以权威部门公布的内容为准!
Copyright © 2000 - www.fawtography.com All Rights Reserved. 北京正保会计科技有限公司 版权所有
京B2-20200959 京ICP备20012371号-7 出版物经营许可证
京公网安备 11010802044457号
套餐D大额券
¥
去使用