扫码下载APP
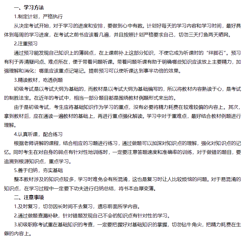
及时接收最新考试资讯及
备考信息
| 基础阶段备考误区 | 基础阶段怎么学 |
基础阶段是初级会计学习过程中的一个重要环节,这一阶段学习效果的好坏,将直接影响以后学习阶段的好坏,那么,基础阶段到底怎么学呢?正保会计网校老师根据多年执教经验为大家整理出基础阶段学习方法,一起看一下吧。
一、 科目特点
《初级会计实务》有三分之二的分数需要核算,这部分内容出题的灵活性很大,有可能是整个考试里面的拦路虎。试题主要测试考生进行会计核算基本业务的处理能力。
《经济法基础》内容看着比较简单,但每次考试都使大家感到很吃力。试题主要测试考生对与会计核算相关的基本法规的掌握程度。
二、具体学习方法

三、备考资料
正保会计网校根据考试需要,特为大家整理了备考资料包,供大家免费下载!
备考资料包都包含啥?

如何领取!
手机端下载方法
长按识别图片中二维码,关注正保会计网校初级会计职称,回复“资料”,即可下载!
电脑端下载方法
注册成为网校用户后,重新登录,点击以下图片,进入2020年初级会计免费资料包下载页面,点击“下载”即可把初级会计学习资料免费带回家!

Copyright © 2000 - www.fawtography.com All Rights Reserved. 北京正保会计科技有限公司 版权所有
京B2-20200959 京ICP备20012371号-7 出版物经营许可证
京公网安备 11010802044457号
套餐D大额券
¥
去使用