扫码下载APP
及时接收最新考试资讯及
备考信息
| 《初级会计实务》 | 《经济法基础》 |
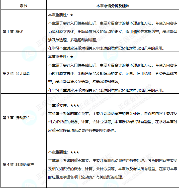
2023年初级会计预习备考火热进行中,在初级会计考试当中,《初级会计实务》科目比较偏理科,所以大家在备考的时候,应该多注重理解,灵活掌握。
对此科目不太熟悉的小伙伴,网校为大家准备了科目备考重点,一起来看看吧!
主要测试考生进行会计核算基本业务的处理能力。
《初级会计实务》相对较难,有三分之二的分数需要核算,这部分内容出题的灵活性很大,有可能是整个考试里面的拦路虎。


更多备考资料:
抢先备考!2023初级《初级会计实务》预习考点+视频讲解汇总
本文是正保会计网校教研团队整理
转载请注明来源正保会计网校
新方案新升级,拿下初级会计职称证书不再难!2023年我们必定会以更加优质的课程、更加完善的服务助力百万初级考生备考,2023年初级会计考试,我们一起出发吧>>
Copyright © 2000 - www.fawtography.com All Rights Reserved. 北京正保会计科技有限公司 版权所有
京B2-20200959 京ICP备20012371号-7 出版物经营许可证
京公网安备 11010802044457号
套餐D大额券
¥
去使用