扫码下载APP
及时接收最新考试资讯及
备考信息
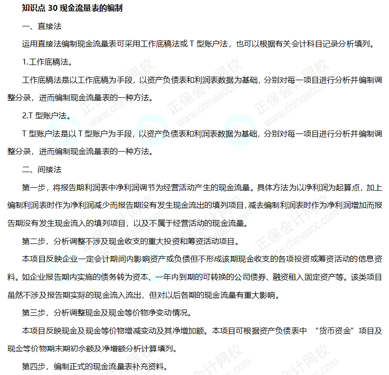
2023年初级会计预习阶段-萌新备考答题闯关赛打卡计划开启,正保会计网校教研团队老师为大家精心整理30个知识点及对应题目,每天3-5道题/科,每科30关卡,答题闯关,每天学一点,进步多一点。
①零基础备考,没学过怎么答题?网校替你想好啦,可以先学知识点,再去做题;
②当然已经有会计相关基础,想直接去做题,做完题再去回忆知识点,也是可以的,全凭考生自身备考情况~
点击查看大图
学完知识点,抓紧时间去练习,才能使知识点更好的消化~
扫描/识别下方二维码
加入打卡计划~


本文是正保会计网校教研团队整理
转载请注明来源正保会计网校
网校2023初级会计新课已开讲,购课即赠送全科辅导教材,书课结合,备考更有方向,更有计划,大家赶快跟随老师的步伐,开始学习之旅吧~马上去报课>>
加入初级会计备考交流群
和考友一起学习~

Copyright © 2000 - www.fawtography.com All Rights Reserved. 北京正保会计科技有限公司 版权所有
京B2-20200959 京ICP备20012371号-7 出版物经营许可证
京公网安备 11010802044457号
套餐D大额券
¥
去使用