25周年

财税实务 高薪就业 学历教育
APP下载
APP下载新用户扫码下载
立享专属优惠

安卓版本:8.8.70 苹果版本:8.8.70

开发者:北京正保会计科技有限公司

应用涉及权限:查看权限>

APP隐私政策:查看政策>

HD版本上线:点击下载>

2023初级《初级会计实务》预习打卡第11关知识点:货币资金

来源: 正保会计网校 编辑:小懒啊 2022/09/26 11:22:52  字体:

招生方案

书课题助力备考

选课中心

资料专区

硬核干货等你学

资料专区

财会题库

海量好题等你练

财会题库

会计人证件照

照片一键处理

会计人证件照

考试提醒

重要节点不错过

考试提醒

☛ 点击查看第10关知识点>> 第12关知识点>>

☛ 点击查看《经济法基础》知识点>>

2023年初级会计预习阶段-萌新备考答题闯关赛打卡计划开启,正保会计网校教研团队老师为大家精心整理30个知识点及对应题目,每天3-5道题/科,每科30关卡,答题闯关,每天学一点,进步多一点。

①零基础备考,没学过怎么答题?网校替你想好啦,可以先学知识点,再去做题;

②当然已经有会计相关基础,想直接去做题,做完题再去回忆知识点,也是可以的,全凭考生自身备考情况~

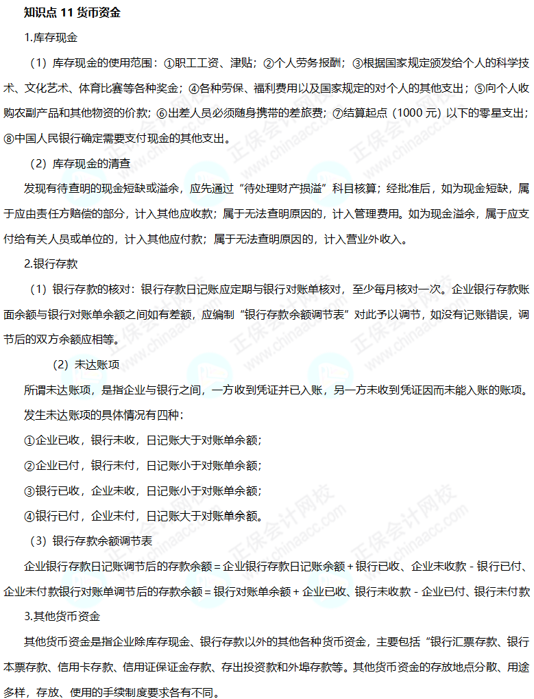
第11关题目知识点:货币资金

点击查看大图

2023初级《初级会计实务》预习打卡知识点

学完知识点,抓紧时间去练习,才能使知识点更好的消化~

扫描/识别下方二维码
加入打卡计划~

2023初级《初级会计实务》预习打卡知识点

2023初级《初级会计实务》预习打卡知识点

本文是正保会计网校教研团队整理
转载请注明来源正保会计网校

网校2023初级会计新课已开讲,购课即赠送全科辅导教材,书课结合,备考更有方向,更有计划,大家赶快跟随老师的步伐,开始学习之旅吧~马上去报课>>

加入初级会计备考交流群
和考友一起学习~

初级会计备考群

学员讨论(0
回到顶部
折叠
网站地图

Copyright © 2000 - www.fawtography.com All Rights Reserved. 北京正保会计科技有限公司 版权所有

京B2-20200959 京ICP备20012371号-7 出版物经营许可证 京公网安备 11010802044457号

恭喜你!获得专属大额券!

套餐D大额券

去使用