25周年

财税实务 高薪就业 学历教育
APP下载
APP下载新用户扫码下载
立享专属优惠

安卓版本:8.8.80 苹果版本:8.8.80

开发者:北京正保会计科技有限公司

应用涉及权限:查看权限>

APP隐私政策:查看政策>

HD版本上线:点击下载>

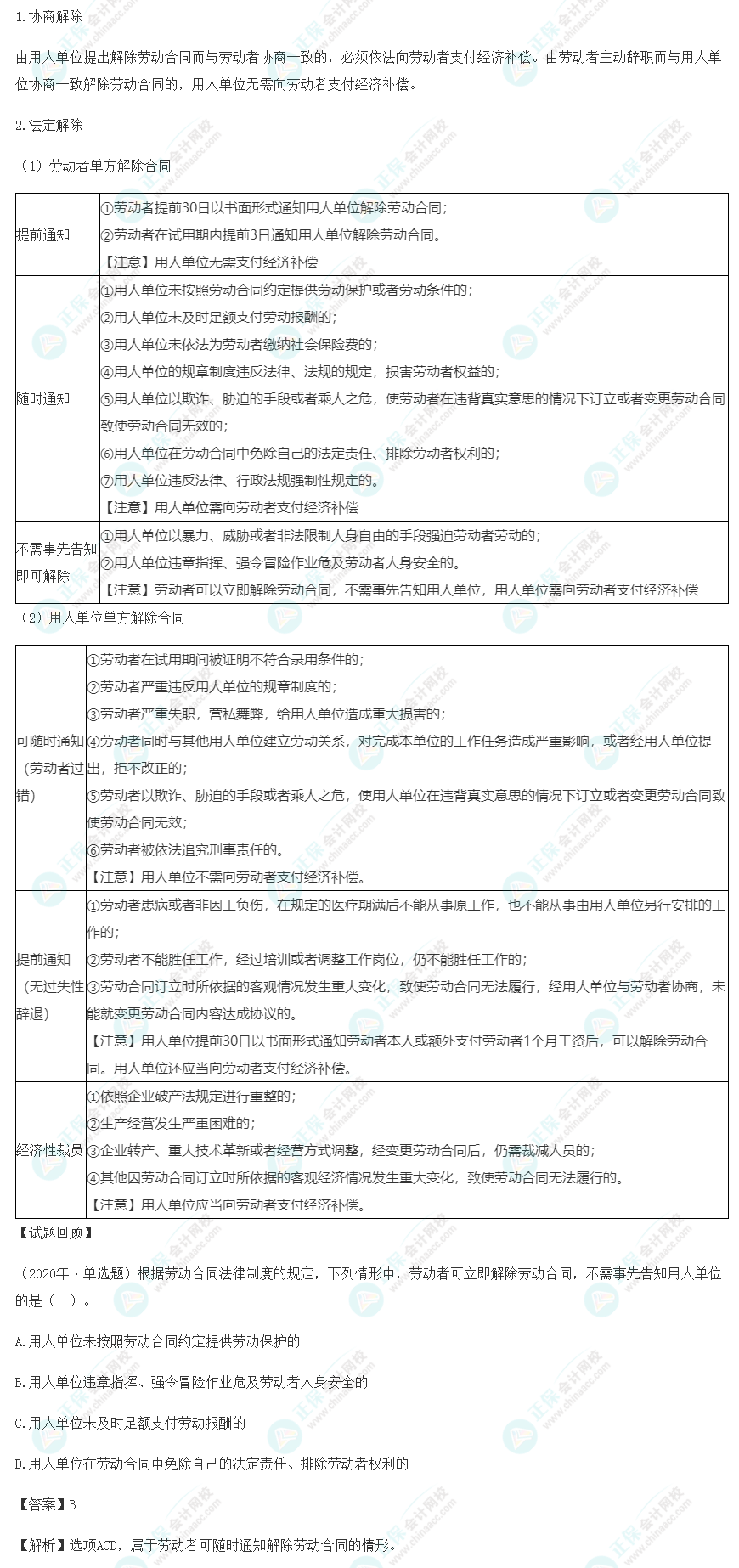
2023年《经济法基础》高频考点:劳动合同的协商解除、法定解除

来源: 正保会计网校 编辑:咖啡猫 2023/05/06 14:42:08  字体:

招生方案

书课题助力备考

选课中心

资料专区

硬核干货等你学

资料专区

财会题库

海量好题等你练

财会题库

会计人证件照

照片一键处理

会计人证件照

考试提醒

重要节点不错过

考试提醒

我们一起来学习2023《经济法基础》高频考点:劳动合同的协商解除、法定解除。本考点属于《经济法基础》第八章劳动合同与社会保险法律制度第一节劳动合同法律制度的内容。

【内容导航】

1.劳动合同的协商解除

2.劳动合同的法定解除

【考频分析】

考频:★★★

复习程度:理解掌握本考点。

【高频考点】劳动合同的协商解除、法定解除

2023年《经济法基础》高频考点:劳动合同的协商解除、法定解除

本文由正保会计网校教研团队整理
转载请注明来自正保会计网校

更多推荐:

2023初级会计自由模考火热开启,考前模拟,实战不慌

【干货】2023年初级会计备考干货汇总 你值得拥有~

学员讨论(0
回到顶部
折叠
网站地图

Copyright © 2000 - www.fawtography.com All Rights Reserved. 北京正保会计科技有限公司 版权所有

京B2-20200959 京ICP备20012371号-7 出版物经营许可证 京公网安备 11010802044457号

恭喜你!获得专属大额券!

套餐D大额券

去使用