25周年

财税实务 高薪就业 学历教育
APP下载
APP下载新用户扫码下载
立享专属优惠

安卓版本:8.8.80 苹果版本:8.8.80

开发者:北京正保会计科技有限公司

应用涉及权限:查看权限>

APP隐私政策:查看政策>

HD版本上线:点击下载>

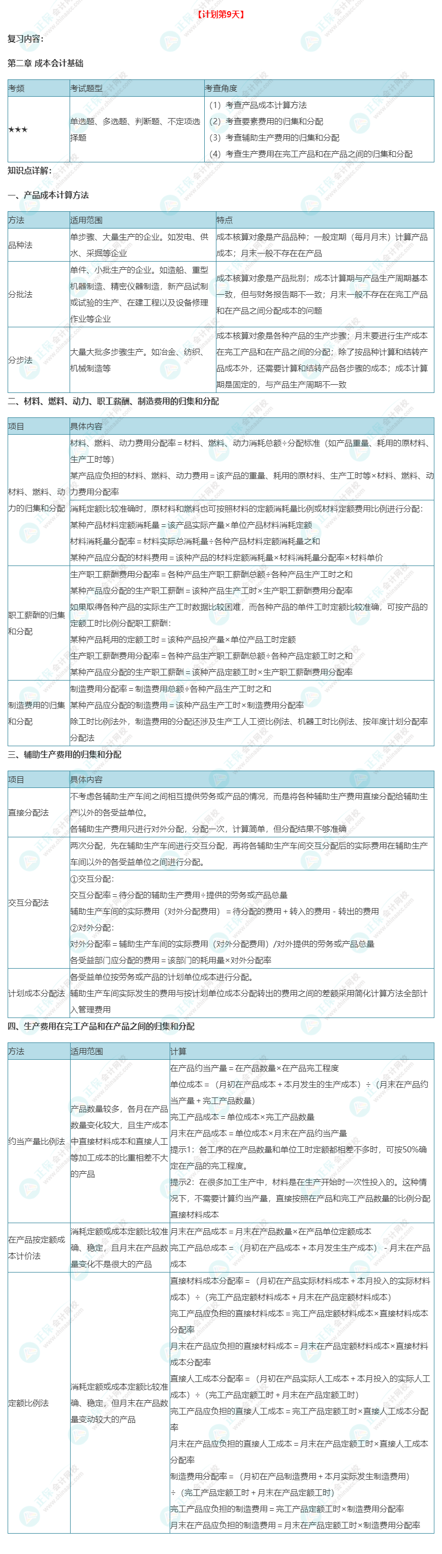
第九天-初级会计实务考前30天突击学习:成本会计基础

来源: 正保会计网校 编辑:栗子 2023/04/20 13:54:50  字体:

招生方案

书课题助力备考

选课中心

资料专区

硬核干货等你学

资料专区

财会题库

海量好题等你练

财会题库

会计人证件照

照片一键处理

会计人证件照

考试提醒

重要节点不错过

考试提醒
上一篇:第八天
 第九天 下一篇:第十天

2023年初级会计考试即将举行,大家都准备的怎么样了呢?对于近年来考试的重点章节,一定要引起重视,挑重点内容进行集中复习,以达到事半功倍的效果。网校老师为各位初级会计考生整理了考前30天突击学习计划和学习重点,希望能够帮助大家牢记知识点,同学们,第九天的突击开始啦!

第九天-初级会计实务考前30天突击学习:成本会计基础

  初级会计实务考前30天突击学习计划&学习重点

点击上方按钮查看pdf版↑↑↑

第九天-经济法基础考前30天突击学习计划:税法概述及货物和劳务税法律制度

初级会计刷题密训班,适合基础薄弱&想要快速突击的考生,每科35-40小时,短期速学,赶快购课跟着老师学起来吧~

更多推荐:

2023初级会计考点神器上线!120秒速记知识点~等你来

【干货】2023年初级会计备考干货汇总 你值得拥有~

学员讨论(0
回到顶部
折叠
网站地图

Copyright © 2000 - www.fawtography.com All Rights Reserved. 北京正保会计科技有限公司 版权所有

京B2-20200959 京ICP备20012371号-7 出版物经营许可证 京公网安备 11010802044457号

恭喜你!获得专属大额券!

套餐D大额券

去使用