扫码下载APP
及时接收最新考试资讯及
备考信息
随着会计从业考试的取消,2018年初级会计职称考试也迎来了巨大变革!人数的暴增,把初级会计考试看作“全民考试”也不为过。面对着如此激烈的竞争,一不小心就沦为考试炮灰了。正保会计网校为了帮助考生尽早学习,为考生凝练备考重点,勾画考试难点,消减冗余信息,让考生手中的教辅资料能简单易懂,特推出了2018初级精编版教材。由于2018年初级教材发生了很大变化,网校老师特汇总了新增内容供广大学员学习,已购买精编版教材的学员更要认真阅读哦。
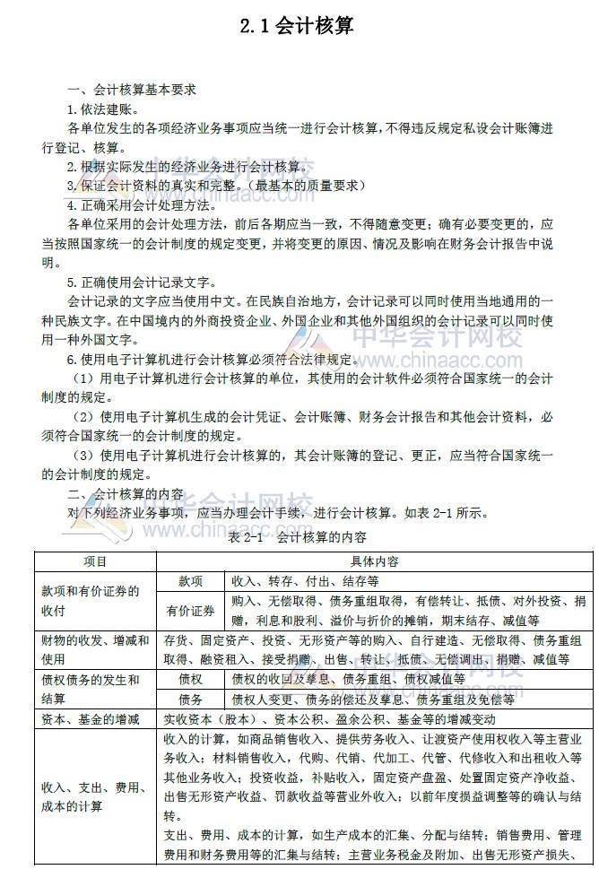
以下为2018年初级职称《经济法基础》会计核算的改革内容,请大家查收学习。



以上内容是《经济法基础》会计核算的改革内容,网校会陆续更新精编版教材新增内容的信息,并会将具体章节的增加内容进行汇总整理,请学员们持续关注。
Copyright © 2000 - www.fawtography.com All Rights Reserved. 北京正保会计科技有限公司 版权所有
京B2-20200959 京ICP备20012371号-7 出版物经营许可证
京公网安备 11010802044457号
套餐D大额券
¥
去使用