扫码下载APP
及时接收最新考试资讯及
备考信息
众所周知,2018年初级会计职称考试是改革第一年,动荡的会计考试年代,一不小心就沦为考试炮灰了。正保会计网校为了帮助大家尽早学习,为考生勾画考试重点,消减冗余信息,让考生手中的辅导资料变薄,特推出了2018初级精编版教材。由于2018年初级教材发生了很大变化,网校老师特汇总了新增内容供广大学员学习,已购买精编版教材的学员更要仔细学习哦。
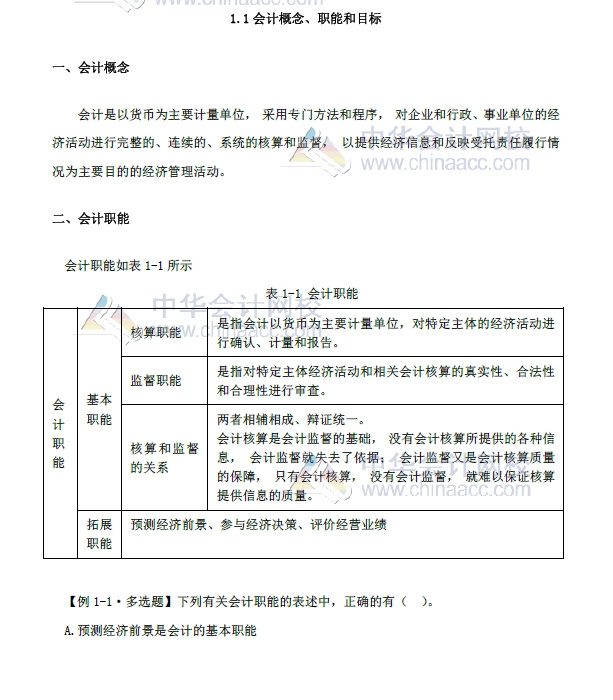
以下为《初级会计实务》第一章第一节主要内容,请大家查收学习。


看到以上思维导图,是不是觉得《初级会计实务》考试重点内容已经一目了然了。请大家先了解2018年《初级会计实务》的考试内容,接下来网校会将具体章节的增加内容进行汇总公布,请大家持续关注。
Copyright © 2000 - www.fawtography.com All Rights Reserved. 北京正保会计科技有限公司 版权所有
京B2-20200959 京ICP备20012371号-7 出版物经营许可证
京公网安备 11010802044457号
套餐D大额券
¥
去使用