25周年

财税实务 高薪就业 学历教育
APP下载
APP下载新用户扫码下载
立享专属优惠

安卓版本:8.8.80 苹果版本:8.8.80

开发者:北京正保会计科技有限公司

应用涉及权限:查看权限>

APP隐私政策:查看政策>

HD版本上线:点击下载>

2024年初级会计经济法基础预习知识点:第一章总论•我国法的主要渊源

来源: “张稳老师”微博 编辑:松子 2023/11/07 15:27:52  字体:

招生方案

书课题助力备考

选课中心

资料专区

硬核干货等你学

资料专区

财会题库

海量好题等你练

财会题库

会计人证件照

照片一键处理

会计人证件照

考试提醒

重要节点不错过

考试提醒
上:没有了~我国法的主要渊源下:法的效力冲突及其解决方式


学习初级会计,一定要从基础内容抓起,踏踏实实学好每一步,尤其是经济法基础内容,有很多与我们生活息息相关,比如个人所得税的相关内容。

《经济法基础》知识看着内容比较简单,但由于它在整个初级职称考试理论体系的重要性,必然要求大家对它有更深的了解,因此考试时可能难度要加大,虽然教材内容不是很多,但每次考试都使大家感到很吃力。

正保会计网校“张稳老师”来助力啦~老师在个人微博上发布关于:第一章 总论-我国法的主要渊源 相关知识点,同时给到大家学习目标和需要注意的细节,大家可以参考:(PS:点击图片可以查看大图哟~)

2024年初级会计经济法基础预习知识点:第一章总论•我国法的主要渊源

点击查看2024年初级经济法变化前瞻——法律渊源

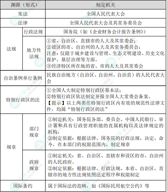
以下是相关内容知识框架,也可结合网校课程/考试用书等辅助学习理解:

2024年初级会计经济法基础预习知识点:第一章总论•我国法的主要渊源

张稳老师还会在个人微博上不定期发布相关习题练习、备考方法等,大家如果有需求或疑问,都可以关注老师哦~微博账号就是:张稳老师

老师介绍:讲“经”说“法”,稳步过关。多年从事注会《经济法》、初级《经济法基础》和中级《经济法》课程的研究和辅导工作,曾经主持过多部辅导资料的编写工作,“梦想成真”辅导丛书初级会计职称《经济法基础经典题解》《初级百考题》主编。

2024年初级会计辅导图书已上线预售,待考试教材上市后相关图书会按订单顺序陆续给大家发货。大家如有需要可以进入财会书店选购哦~点击进入财会书店>>

学员讨论(0
回到顶部
折叠
网站地图

Copyright © 2000 - www.fawtography.com All Rights Reserved. 北京正保会计科技有限公司 版权所有

京B2-20200959 京ICP备20012371号-7 出版物经营许可证 京公网安备 11010802044457号

恭喜你!获得专属大额券!

套餐D大额券

去使用