扫码下载APP
及时接收最新考试资讯及
备考信息
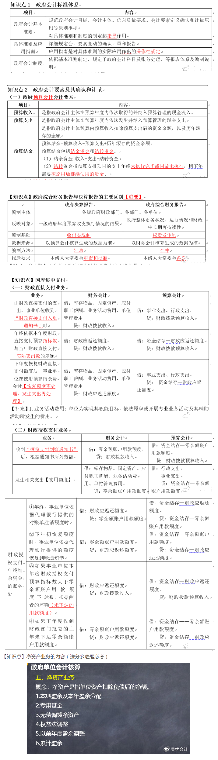
初级会计职称考试中初级会计实务第八章政府会计基础:主要介绍政府会计核算的一些基础知识,需重点关注。有些知识点与前面章节关联不大,显得有些生僻。
但是初级职称的考试面很宽,考点遍布每一章节,本章的试题难度不大,很容易得分,所以请考生朋友们千万不要轻易放弃。学习时重在掌握相关基本概念及常见的账务处理。
吴忧老师给大家带来你不会的政府会计考点整合~!首先这个关系图一定要记住,最少有5分的考点,结转结余的关系,还有对应的会计科目,都在这个导图当中~!需要牢牢掌握~!

除此之外,还有以下常考考点~!(还有对于那些属于政府会计的资产啊,还有涉及的折旧啊,都是考前必看考点,一定要亲力亲为翻书去看!)

持续关注哦~加油吧,考亲们,在剩下的时间里,争取多多练习,取得满意的成绩!
2020年初级会计点题密训班正式上线啦,目前仅需599元/2科,早买早学早优惠,老学员更享折上折。
<<点击了解班次详情>>

本文是正保会计网校原创文章
转载请注明来自正保会计网校
Copyright © 2000 - www.fawtography.com All Rights Reserved. 北京正保会计科技有限公司 版权所有
京B2-20200959 京ICP备20012371号-7 出版物经营许可证
京公网安备 11010802044457号
套餐D大额券
¥
去使用