扫码下载APP
及时接收最新考试资讯及
备考信息
我们一起来学习2022《经济法基础》高频考点:票据权利。本考点属于《经济法基础》第三章支付结算法律制度第三节银行非现金支付业务的内容。
【内容导航】
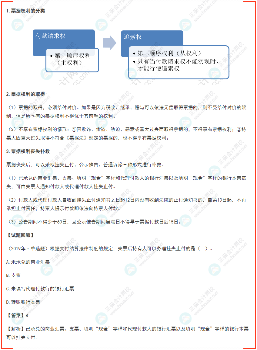
1.票据权利的分类
2.票据权利的取得
3.票据权利丧失补救
【考频分析】
考频:★★★
复习程度:理解掌握本考点。
【高频考点】票据权利

2022年初级会计考试于5月7日正式开始进行,距离考试的时间越来越少,就算到了考前一天,也不能轻易放弃!坚持就是胜利!正保会计网校2022年初级会计职称课程火速更新中,跟着老师去学习,更加有计划,购高效实验班即可0元享超值精品班+无纸化模拟系统,新人领券还可再减50元!还在等什么!赶快选课学习啦>>
Copyright © 2000 - www.fawtography.com All Rights Reserved. 北京正保会计科技有限公司 版权所有
京B2-20200959 京ICP备20012371号-7 出版物经营许可证
京公网安备 11010802044457号
套餐D大额券
¥
去使用