扫码下载APP
及时接收最新考试资讯及
备考信息
我们一起来学习2022《经济法基础》高频考点:违反会计法律制度的法律责任。本考点属于《经济法基础》第二章会计法律制度第四节会计法律责任的内容。
【内容导航】
1.违反会计法律制度的行为
2.违反会计法律制度的法律责任
【考频分析】
考频:★★★
复习程度:理解掌握本考点。
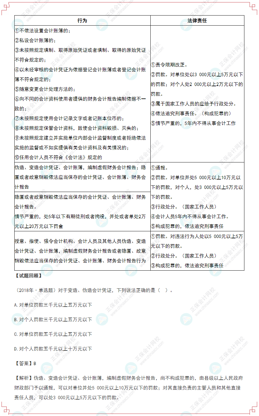
【高频考点】会计法律责任

没有理解知识点光靠死记硬背可不行,2022年初级会计职称课程更新中,马上去听老师讲解,将这些难搞的知识点融会贯通!点击去选择适合自己的课程>>
更多推荐:
Copyright © 2000 - www.fawtography.com All Rights Reserved. 北京正保会计科技有限公司 版权所有
京B2-20200959 京ICP备20012371号-7 出版物经营许可证
京公网安备 11010802044457号
套餐D大额券
¥
去使用