扫码下载APP
及时接收最新考试资讯及
备考信息
| 初级会计实务科目特点&重点章节&备考建议 | 经济法基础科目特点&重点章节&备考建议 |
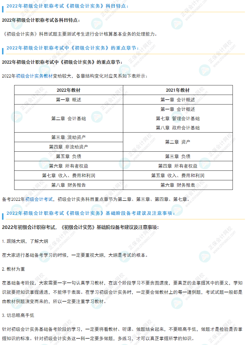
2022年初级会计师基础备考已经开始!备考不能盲目看书刷题,一定要提前做好规划,才能更好的把握每个知识点。2022年新教材变动较大,小编提醒各位考生一定要尽早学习哦~
为帮助各位考生顺利备考,正保会计网校教研团队老师整理了《初级会计实务》的科目特点、重点章节及基础阶段备考建议及注意事项供大家参考,赶快跟着网校开启初级会计学习之旅吧!
本文由正保会计网校教研团队整理
转载请注明来自正保会计网校
正保会计网校2022年初级会计职称基础精讲已经更新,新考季开学,多种班次任你选超值精品班、高效实验班、尊享无忧班、私教直播班、C位夺魁班等,先试听再选课,GO>GO>GO>
2022年初级会计报名&考试政策均有变动,微信扫描/识别下方二维码,加入备考群,了解考试资讯,有问题可群内交流哦~

Copyright © 2000 - www.fawtography.com All Rights Reserved. 北京正保会计科技有限公司 版权所有
京B2-20200959 京ICP备20012371号-7 出版物经营许可证
京公网安备 11010802044457号
套餐D大额券
¥
去使用