扫码下载APP
及时接收最新考试资讯及
备考信息
| 初级会计实务计划表 | 经济法基础计划表 |
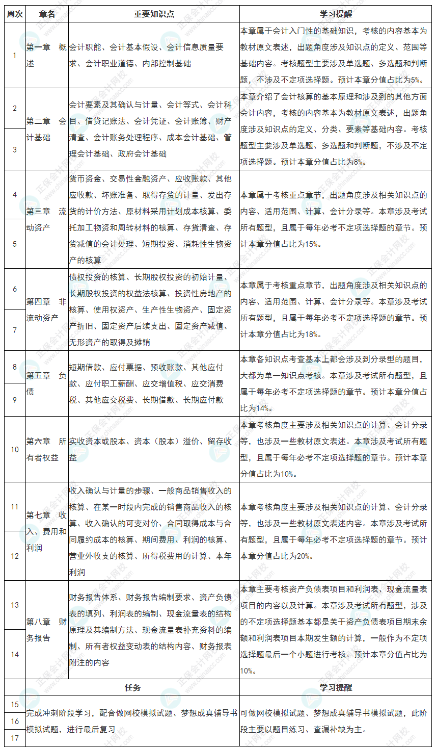
2022年初级会计实务教材进行了较大的调整,包括章节结构性调整和内容的增删。点此查看更多>>教材的下发意味着各位考生朋友的备考之路也要正式拉开帷幕了。
《初级会计实务》共有8章的内容,从分值来看,《初级会计实务》章节可以分为两个层级:
第一层级(重点章节)为第三章、第四章、第五章和第七章,这四章的分值合计可占到整个试卷分值的67%左右,是不定项选择题的重点考核章节,是必须要掌握的内容;
第二层级(一般重要章节)为第一章、第二章、第六章、第八章,这几章分值占比相差不大,平分秋色,但也是需要掌握的。
网校的老师为大家准备了《初级会计实务》2022年的学习计划表,希望能够帮助到大家。


点击图片 查看大图
点击按钮直接下载pdf版↓↓
(ios用户建议在PC端下载哦~)
本文由正保会计网校教研团队整理
转载请注明来自正保会计网校
正保会计网校2022年初级会计职称新课已经开讲,超值精品班、高效实验班、尊享无忧班、私教直播班、C位夺魁班等多样班次任你选择,先试听再选课,GO>GO>GO>
2022年初级会计报名&考试政策均有变动,微信扫描/识别下方二维码,加入备考群,了解考试资讯,有报考流程等问题可群内交流哦~

Copyright © 2000 - www.fawtography.com All Rights Reserved. 北京正保会计科技有限公司 版权所有
京B2-20200959 京ICP备20012371号-7 出版物经营许可证
京公网安备 11010802044457号
套餐D大额券
¥
去使用