扫码下载APP
及时接收最新考试资讯及
备考信息
| 43个常用会计分录 | 33个必背法条 |
话说的好,2021初级会计职称考试有“三座大山”,分别是会计分录、会计公式以及经济法基础的法条。这不为帮助大家跨过这些大山,奉上了必背法条~
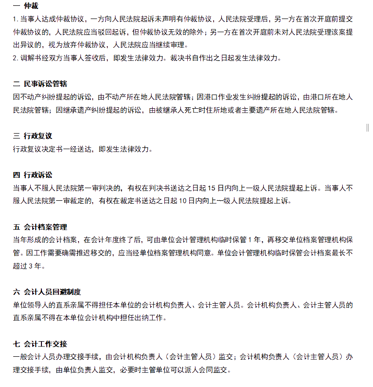
考生必背!初级基础备考阶段33个必背法条
《经济法基础》基础备考阶段必背法条,以下仅展示部分内容,滑到下方查看全部:

等等,图片里怎么只有7个必背法条啊...莫慌莫慌~
@初级会计er:想要获取33个必背法条的全部内容吗?请来初级考点速记夺分神器呦!边学边记,挑战60秒记住一个知识点?考点神器中里有知识点下载版的方法哦!
手机微信扫描下方二维码,直达>

点击经济法基础--必背法条(图片里红色框框的位置),即可练习33个必背法条呦~

插播:
还是有小伙伴不知道考点神器如何使用,☞点击链接了解初级会计考点神器使用方法>>
初级考点神器清单如下:
| 初级会计职称考点夺分神器清单 | ||
| 序号 | 高频考点详情 | 更新进度 |
| 1 | 《初级会计实务》必背高频考点(40个) | 已更新 |
| 2 | 《经济法基础》必背高频考点(35个) | 已更新 |
| 3 | 《初级会计实务》常用会计分录(43个) | 已更新 |
| 4 | 《经济法基础》必背法条(33个) | 已更新 |
| 后期会解锁新的知识点...一定要收藏!要收藏!收藏! | ||
什么?考点神器也不能挽救你?莫慌,我们有2021初级高效实验班,因材施教,随时随练~报2021高效实验班,即可获赠价值480元超值精品班和200元的无纸化模拟系统,购课即可学习2020年同款课程哦,还在等什么,学习要趁早,备考正当时,点击了解>>
Copyright © 2000 - www.fawtography.com All Rights Reserved. 北京正保会计科技有限公司 版权所有
京B2-20200959 京ICP备20012371号-7 出版物经营许可证
京公网安备 11010802044457号
套餐D大额券
¥
去使用