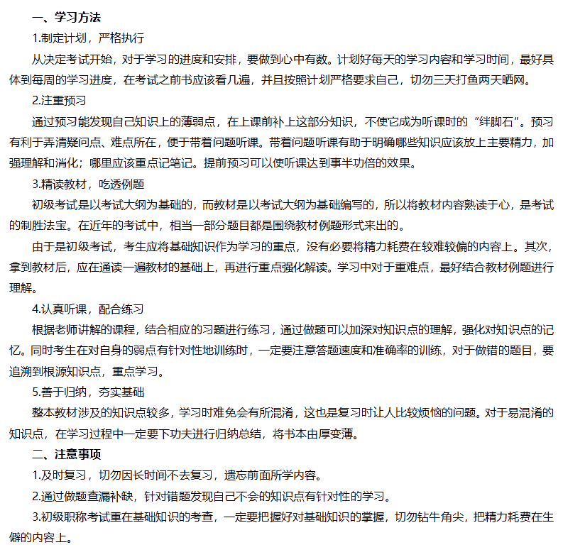
扫码下载APP
及时接收最新考试资讯及
备考信息
小编在考过初级会计的考生中,挑选总结了一些初级会计学霸定律,看看你中了多少呢?

☀学霸定律一:修改和增加的内容,通常是重点!
☀学霸定律二:越是会做的计算题,越要小心计算。
☀学霸定律三:做题可以少,但是要精!
☀学霸定律四:合上书默记一遍比翻开书看一遍有效果。
☀学霸定律五:基础差建议要听课,书课搭配更佳。
☀学霸定律六:把试题都做完不是最重要的,最重要的是会做的都做完。
☀学霸定律七:会计分录、会计公式、法律条文记牢,事半功倍!
☀学霸定律八:每天学够三小时,自信上考场。
上述初级会计学霸定律,你中招了没?如果有,恭喜你,成为学霸的路将指日可待!
你到底和学霸差在哪里?学霸又是怎样成为学霸的呢?小编向大家提供一些复习小技巧吧!
>>点击图片查看大图<<
小编还专门整理了初级会计职称命题特点及应试技巧,希望能给大家提供帮助!
| 《初级会计实务》命题特点 | 《经济法基础》命题特点 |
最后,还有一个重中之重,那就是“初级学霸群”,一个学习备考的交流平台,加入2020年初级会计备考小分队,大家互相学习,互相监督~

相关推荐:
Copyright © 2000 - www.fawtography.com All Rights Reserved. 北京正保会计科技有限公司 版权所有
京B2-20200959 京ICP备20012371号-7 出版物经营许可证
京公网安备 11010802044457号
套餐D大额券
¥
去使用