扫码下载APP
及时接收最新考试资讯及
备考信息
| 单选题 | 多选题 | 判断题 | 不定项选择题 |
2022年初级会计试题《经济法基础》已更新,正保会计网校特整理的2022年初级会计试题《经济法基础》(回忆版第一套试卷),供大家参考,欢迎广大考生朋友们登录网校论坛一起回忆2022年初级会计试题并对答案!
☞直击考试现场:参与考后讨论>> 调查问卷>> 考后征文>> 感恩答谢>>
试题说明:以下题目由正保会计网校论坛考生提供,网校教学团队老师按标准试卷的题量进行整理,组成了2套卷,不代表标准试卷考核的知识点。初级会计职称考试是随机抽题,以下题目顺序与真实考试有差异,转载请注明来源:正保会计网校。
下载说明:已更新至V2版本,请考亲及时调整手中文档。(ios用户建议在PC端下载哦~)
以下是2022年初级会计考试试题及参考答案《经济法基础》单选题(回忆版第一套卷)详细内容:
单项选择题(本类题共23小题,每小题2分,共46分。每小题备选答案中,只有一个符合题意的正确答案。多选、错选、不选均不得分。)
说明:点击试题图片可查看大图
【出题角度】考核正确使用会计记录文字
【难易度】易
【点评】本题考核“会计核算概念及基本要求”知识点。该题目所涉及知识点在下列正保会计网校(www.fawtography.com)2022年初级职称《经济法基础》辅导中均有体现:
侯永斌老师【高效实验班】、【超值精品班】、【尊享无忧班】基础精讲第二章第02讲;杨军老师【高效实验班】、【超值精品班】基础精讲第二章第02讲;张稳老师【高效实验班】基础精讲第二章第01讲;李杰老师【高效实验班】基础精讲第二章第01讲;武子赫老师【C位夺魁班】逐章精讲第二章 会计法律制度概述、会计核算、会计档案管理(2021.12.8);侯永斌老师2022年《经济法基础•应试指南》第33页;张稳老师2022年《经济法基础•经典题解》(打基础)第30页。
侯永斌老师【高效实验班】、【超值精品班】、【尊享无忧班】基础精讲第二章第02讲——【99%相似度】

杨军老师【高效实验班】、【超值精品班】基础精讲第二章第02讲——【99%相似度】

张稳老师【高效实验班】基础精讲第二章第01讲——【99%相似度】

李杰老师【高效实验班】基础精讲第二章第01讲——【99%相似度】

武子赫老师【C位夺魁班】逐章精讲第二章 会计法律制度概述、会计核算、会计档案管理(2021.12.8)——【99%相似度】

侯永斌老师2022年《经济法基础•应试指南》第33页——【99%相似度】

张稳老师2022年《经济法基础•经典题解》(打基础)第30页——【99%相似度】

【出题角度】考核混合销售销售额的确定
【难易度】中
【点评】本题考核“增值税混合销售行为与兼营行为”知识点。该题目所涉及知识点在下列正保会计网校(www.fawtography.com)2022年初级职称《经济法基础》辅导中均有体现:
侯永斌老师【高效实验班】、【超值精品班】、【尊享无忧班】基础精讲第四章第05讲;杨军老师【高效实验班】、【超值精品班】基础精讲第四章第04讲;张稳老师【高效实验班】基础精讲第四章第08讲;李杰老师【高效实验班】基础精讲第四章第05讲;方源老师课程中直播开讲第四章 视同销售货物,征收增值税、混合销售与兼营、不征增值税项目、增值税应纳税额的计算(2022.1.15);武子赫老师【C位夺魁班】逐章精讲第四章 建筑、金融、现代、生活服务的征税范围、视同销售、混合销售与兼营(2022.2.13);考试中心开通的模拟试题(二)试题判断题第10题;考试中心开通的尊享无忧摸底测试(二)试题判断题第9题;侯永斌老师2022年《经济法基础•应试指南》第204页;张稳老师2022年《经济法基础•经典题解》(打基础)第110页。
侯永斌老师【高效实验班】、【超值精品班】、【尊享无忧班】基础精讲第四章第05讲——【95%相似度】

杨军老师【高效实验班】、【超值精品班】基础精讲第四章第04讲——【95%相似度】

张稳老师【高效实验班】基础精讲第四章第08讲——【95%相似度】

李杰老师【高效实验班】基础精讲第四章第05讲——【95%相似度】

方源老师课程中直播开讲第四章 视同销售货物,征收增值税、混合销售与兼营、不征增值税项目、增值税应纳税额的计算(2022.1.15)——【95%相似度】

武子赫老师【C位夺魁班】逐章精讲第四章 建筑、金融、现代、生活服务的征税范围、视同销售、混合销售与兼营(2022.2.13)——【95%相似度】

考试中心开通的模拟试题(二)试题判断题第10题——【95%相似度】

侯永斌老师2022年《经济法基础•应试指南》第204页——【95%相似度】

张稳老师2022年《经济法基础•经典题解》(打基础)第110页——【95%相似度】
【出题角度】考核工资薪金、三项经费的具体扣除标准
【难易度】中
【点评】本题考核“企业所得税-工资薪金、三项经费的税前扣除标准”知识点。该题目所涉及知识点在下列正保会计网校(www.fawtography.com)2022年初级职称《经济法基础》辅导中均有体现:侯永斌老师【高效实验班】、【超值精品班】、【尊享无忧班】基础精讲第五章第04讲;杨军老师【高效实验班】、【超值精品班】基础精讲第五章第04讲;张稳老师【高效实验班】基础精讲第五章第03讲;李杰老师【高效实验班】基础精讲第五章第03讲;方源老师课程中直播开讲第四章 关税应纳税额计算、第五章企业所得税纳税人、免税收入、税前扣除标准(一)(2022.1.24);武子赫老师【C位夺魁班】逐章精讲第五章 特殊扣除项目、不得扣除项目、亏损的弥补、非居民企业的应纳税所得额(2022.3.8);考试中心开通的模拟试题(二)试题单选题第2题;侯永斌老师2022年《经济法基础•应试指南》第264页;张稳老师2022年《经济法基础•经典题解》(打基础)第160页。
侯永斌老师【高效实验班】、【超值精品班】、【尊享无忧班】基础精讲第五章第04讲——【95%相似度】

杨军老师【高效实验班】、【超值精品班】基础精讲第五章第04讲——【95%相似度】

张稳老师【高效实验班】基础精讲第五章第03讲——【95%相似度】

李杰老师【高效实验班】基础精讲第五章第03讲——【95%相似度】

方源老师课程中直播开讲第四章 关税应纳税额计算、第五章企业所得税纳税人、免税收入、税前扣除标准(一)(2022.1.24)——【95%相似度】

武子赫老师【C位夺魁班】逐章精讲第五章 特殊扣除项目、不得扣除项目、亏损的弥补、非居民企业的应纳税所得额(2022.3.8)——【95%相似度】

考试中心开通的模拟试题(二)试题单选题第2题——【95%相似度】

侯永斌老师2022年《经济法基础•应试指南》第264页——【95%相似度】

张稳老师2022年《经济法基础•经典题解》(打基础)第160页——【95%相似度】

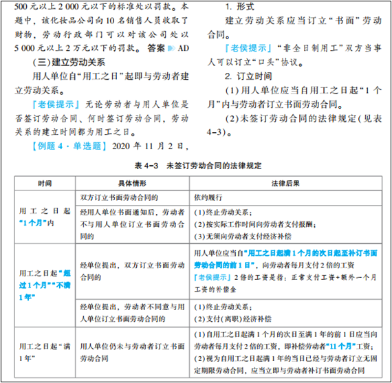
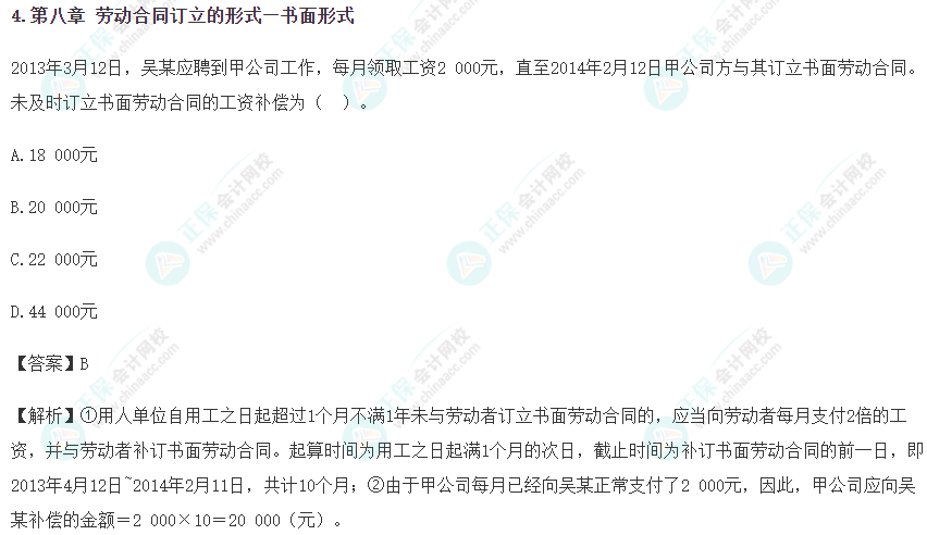
【出题角度】考核未按时订立劳动合同的经济补偿
【难易度】易
【点评】本题考核“劳动合同订立的形式—书面形式”知识点。该题目所涉及知识点在下列正保会计网校(www.fawtography.com)2022年初级职称《经济法基础》辅导中均有体现:
侯永斌老师【高效实验班】、【超值精品班】、【尊享无忧班】基础精讲第八章第02讲;杨军老师【高效实验班】、【超值精品班】基础精讲第八章第01讲;张稳老师【高效实验班】基础精讲第八章第01讲;李杰老师【高效实验班】基础精讲第八章第02讲;方源老师课程中直播开讲第七章 账簿凭证管理、税款征收、税务检查、行政复议、第八章劳动合同订立、必备条款(2022.2.18);武子赫老师【C位夺魁班】逐章精讲第三章 支付结算纪律与法律责任、第八章劳动合同的订立、期限、工作时间与休息、休假(2022.1.19);考试中心开通的模拟试题(二)试题不定项选择题第3题;侯永斌老师2022年《经济法基础•应试指南》第140页;张稳老师2022年《经济法基础•经典题解》(打基础)第276页。
侯永斌老师【高效实验班】、【超值精品班】、【尊享无忧班】基础精讲第八章第02讲——【99%相似度】

杨军老师【高效实验班】、【超值精品班】基础精讲第八章第01讲——【99%相似度】

张稳老师【高效实验班】基础精讲第八章第01讲——【99%相似度】

李杰老师【高效实验班】基础精讲第八章第02讲——【99%相似度】

方源老师课程中直播开讲第七章 账簿凭证管理、税款征收、税务检查、行政复议、第八章劳动合同订立、必备条款(2022.2.18)——【99%相似度】

武子赫老师【C位夺魁班】逐章精讲第三章 支付结算纪律与法律责任、第八章劳动合同的订立、期限、工作时间与休息、休假(2022.1.19)——【99%相似度】

考试中心开通的模拟试题(二)试题不定项选择题第3题——【99%相似度】

侯永斌老师2022年《经济法基础•应试指南》第140页——【99%相似度】

张稳老师2022年《经济法基础•经典题解》(打基础)第276页——【99%相似度】

【出题角度】考核个人银行结算账户的开户方式
【难易度】易
【点评】本题考核“个人银行结算账户”知识点。该题目所涉及知识点在下列正保会计网校(www.fawtography.com)2022年初级职称《经济法基础》辅导中均有体现:
侯永斌老师【高效实验班】、【超值精品班】、【尊享无忧班】基础精讲第三章第05讲;杨军老师【高效实验班】、【超值精品班】基础精讲第三章第03讲;方源老师课程中直播开讲第三章 专用、临时存款账户、个人、异地银行结算账户银行卡申领、注销、贷记卡(2021.12.15);侯永斌老师2022年《经济法基础•应试指南》第79页;张稳老师2022年《经济法基础•经典题解》(打基础)第58页。
侯永斌老师【高效实验班】、【超值精品班】、【尊享无忧班】基础精讲第三章第05讲——【99%相似度】

杨军老师【高效实验班】、【超值精品班】基础精讲第三章第03讲——【99%相似度】

方源老师课程中直播开讲第三章 专用、临时存款账户、个人、异地银行结算账户银行卡申领、注销、贷记卡(2021.12.15)——【99%相似度】

侯永斌老师2022年《经济法基础•应试指南》第79页——【99%相似度】

张稳老师2022年《经济法基础•经典题解》(打基础)第58页——【99%相似度】

历年初级会计职称试题及参考答案:
★预约查分提醒
正保会计网校为大家来排忧解难,特提供免费预约成绩查询提醒服务,想及时知道考试成绩公布时间吗?打开微信扫描下方二维码来预约成绩公布提醒服务,拒绝网络拥挤,成绩查询时间早知道!了解更多成绩查询相关事宜请点击此处>>

(操作步骤:微信扫描上方二维码—点击订阅查分提醒—订阅此提醒)
★估分小程序
初级会计职称考试成绩9月10日前公布,你是不是想早点知道自己考得怎么样?正保会计网校为大家提供考后估分服务,考后线上估分对答案,赶快扫码识别下面二维码开始估分吧!

更多精彩活动:
以上题目由正保会计网校论坛考生提供,网校教学团队老师按标准试卷的题量进行整理,不代表标准试卷考核的知识点。初级会计职称考试是随机抽题,以上题目顺序与真实考试有差异。
转载请注明来源:正保会计网校
Copyright © 2000 - www.fawtography.com All Rights Reserved. 北京正保会计科技有限公司 版权所有
京B2-20200959 京ICP备20012371号-7 出版物经营许可证
京公网安备 11010802044457号
套餐D大额券
¥
去使用