扫码下载APP
及时接收最新考试资讯及
备考信息
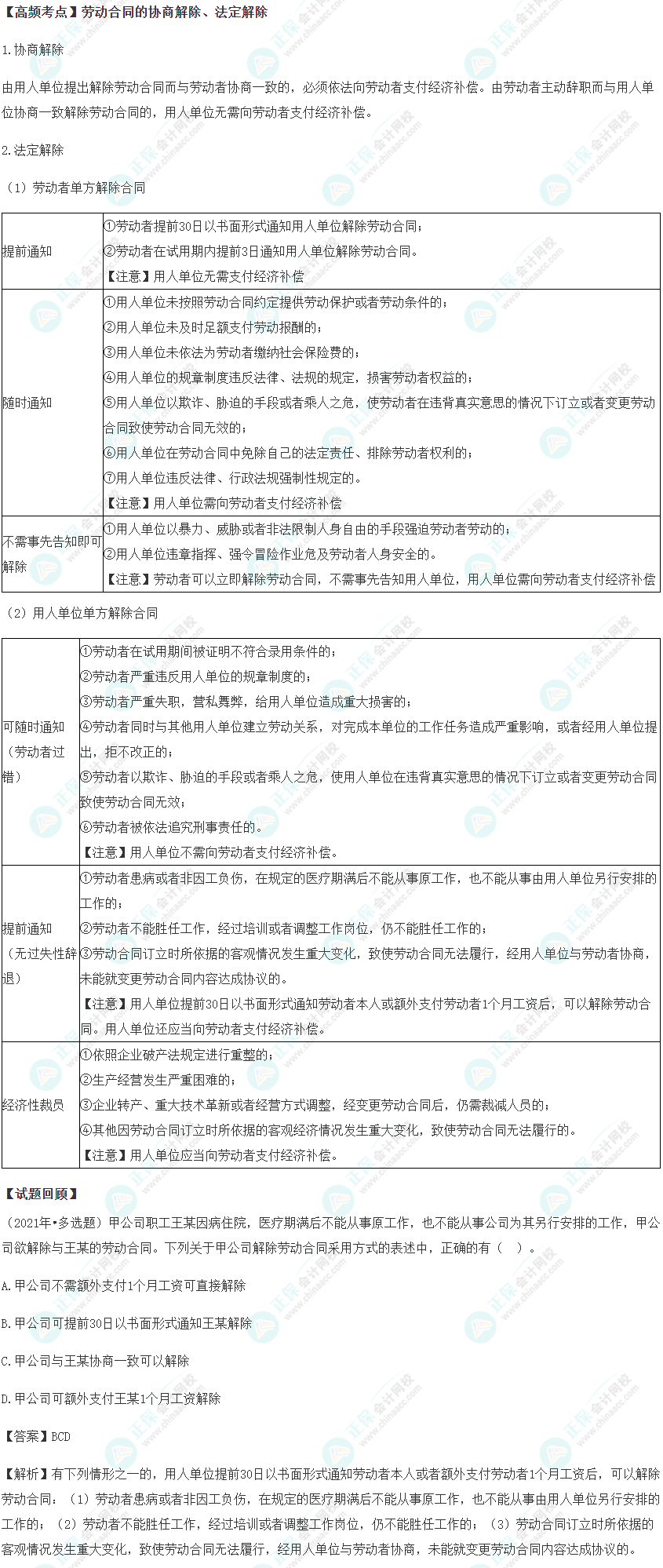
我们一起来学习2024《经济法基础》高频考点:劳动合同的协商解除、法定解除。本考点属于《经济法基础》第八章劳动合同与社会保险法律制度第一节劳动合同法律制度的内容。
【内容导航】
1.劳动合同的协商解除
2.劳动合同的法定解除
【考频分析】
考频:★★★
复习程度:理解掌握本考点。
↓↓↓点击查看大图↓↓↓
扫描/识别下方二维码
领取完整版资料

本文由正保会计网校教研团队整理
转载请注明来自正保会计网校
如果在学记各个知识点的时候比较吃力,背了忘忘了背,说明还没有理解这个知识点,备考时间有限,建议这类初会考生跟随老师的课程进行理解记忆,了解课程详情>>
相关推荐:
Copyright © 2000 - www.fawtography.com All Rights Reserved. 北京正保会计科技有限公司 版权所有
京B2-20200959 京ICP备20012371号-7 出版物经营许可证
京公网安备 11010802044457号
套餐D大额券
¥
去使用