扫码下载APP
及时接收最新考试资讯及
备考信息
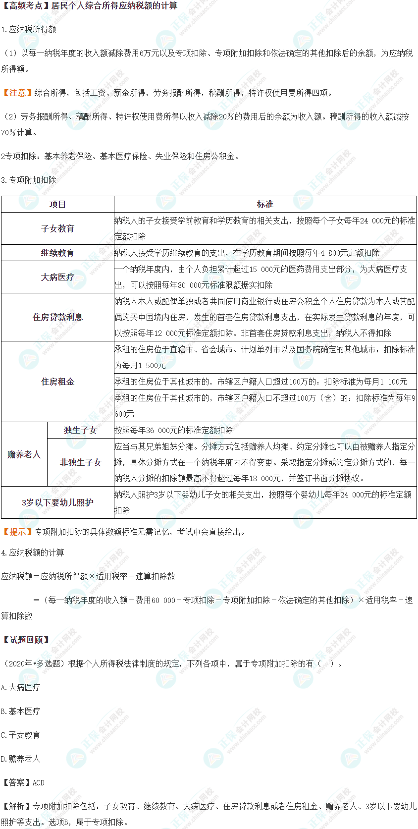
我们一起来学习2024《经济法基础》高频考点:居民个人综合所得应纳税额的计算。本考点属于《经济法基础》第五章所得税法律制度第二节个人所得税法律制度的内容。
【内容导航】
1.应纳税所得额
2.专项扣除
3.专项附加扣除
4.应纳税额的计算
【考频分析】
考频:★★★
复习程度:理解掌握本考点。
↓↓↓点击查看大图↓↓↓
领取完整版资料

本文由正保会计网校教研团队整理
转载请注明来自正保会计网校
如果在学记各个知识点的时候比较吃力,背了忘忘了背,说明还没有理解这个知识点,备考时间有限,建议这类初会考生跟随老师的课程进行理解记忆,了解课程详情>>
相关推荐:
Copyright © 2000 - www.fawtography.com All Rights Reserved. 北京正保会计科技有限公司 版权所有
京B2-20200959 京ICP备20012371号-7 出版物经营许可证
京公网安备 11010802044457号
套餐D大额券
¥
去使用