扫码下载APP
及时接收最新考试资讯及
备考信息
| 实务教材变动 | 经济法教材变动 | 实务详细变动解读 | 经济法详细变动解读 |
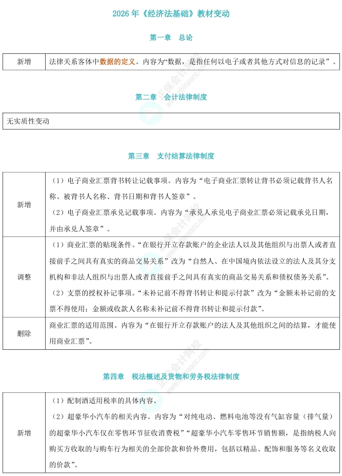
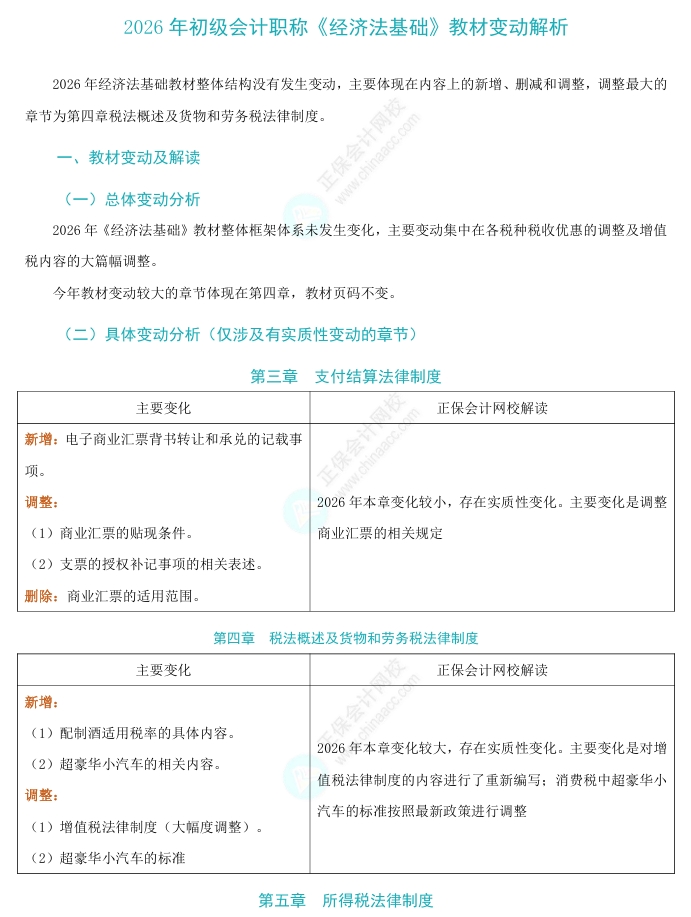
2026年初级会计官方教材现货发售啦!今年的教材和去年相比有什么变化吗?网校教研团队拿到书籍后第一时间给大家整理了《经济法基础》教材变动详细对比,大家可依据相关内容尽快开启备考,希望各位考生能够在新考季获得好成绩。
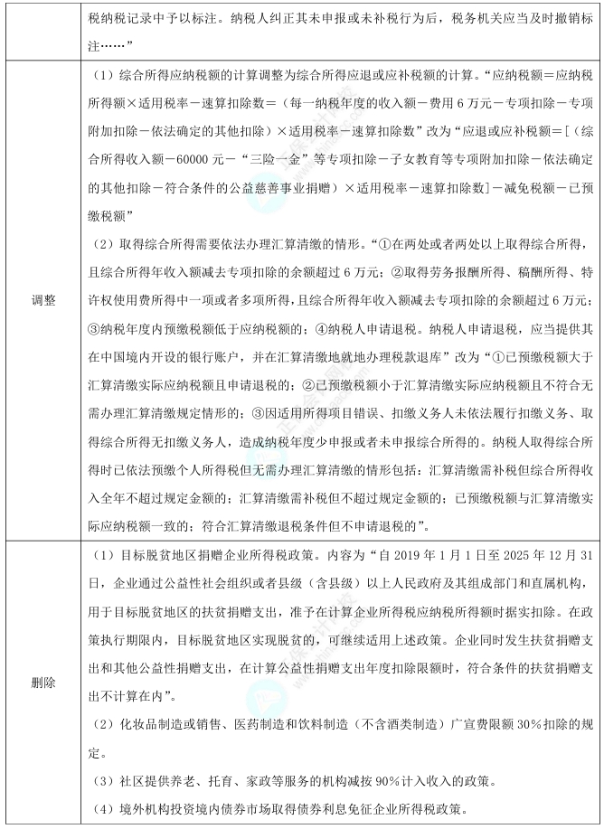
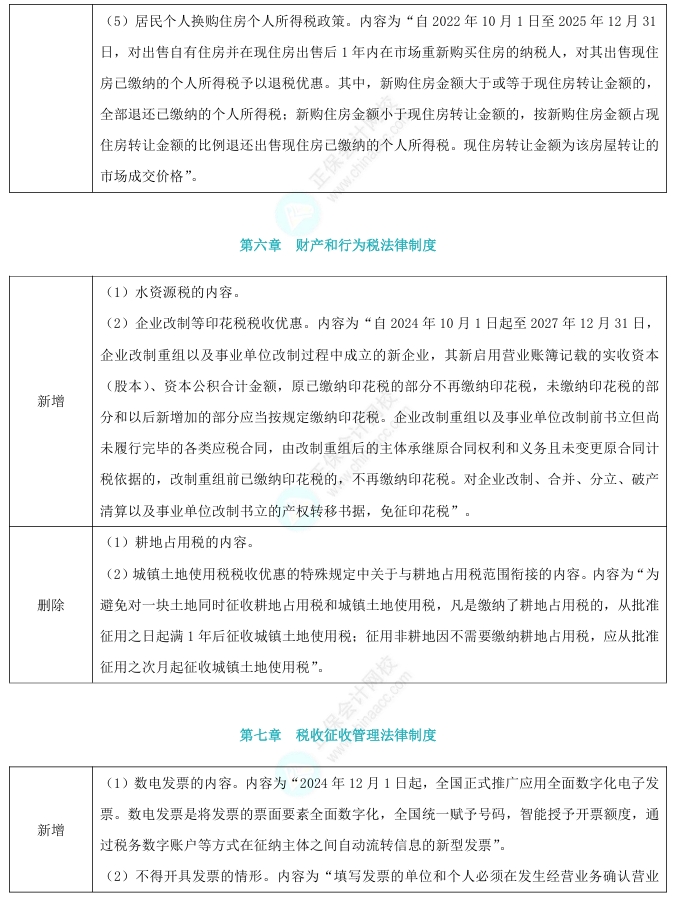
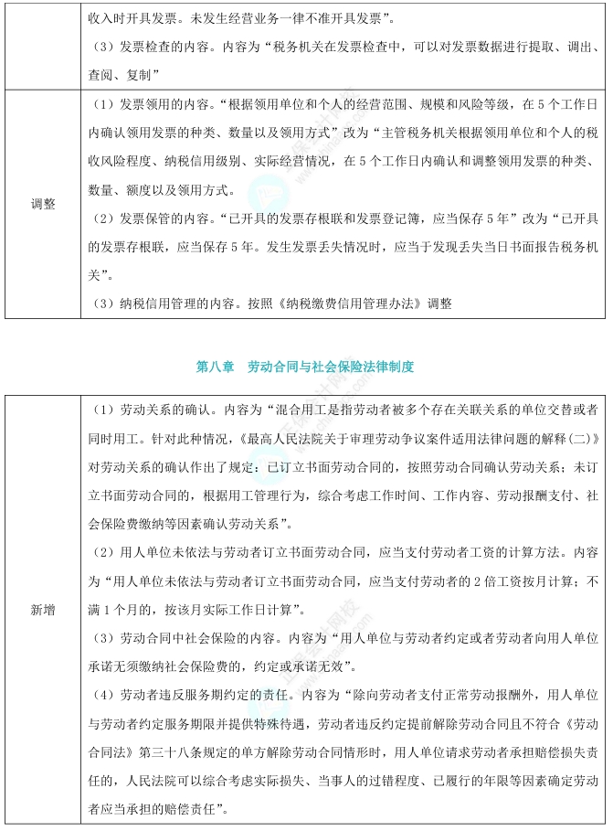
点击图片可查看大图











↓点击立即免费下载↓
本文由正保会计网校教研团队整理
转载请注明来自正保会计网校
2026初级会计课程新教材基础课更新中,针对不同人群设定不同班次,报名季限定优惠!点击快享报课优惠>> 购课即学!
Copyright © 2000 - www.fawtography.com All Rights Reserved. 北京正保会计科技有限公司 版权所有
京B2-20200959 京ICP备20012371号-7 出版物经营许可证
京公网安备 11010802044457号
套餐D大额券
¥
去使用