25周年

财税实务 高薪就业 学历教育
APP下载
APP下载新用户扫码下载
立享专属优惠

安卓版本:8.8.80 苹果版本:8.8.80

开发者:北京正保会计科技有限公司

应用涉及权限:查看权限>

APP隐私政策:查看政策>

HD版本上线:点击下载>

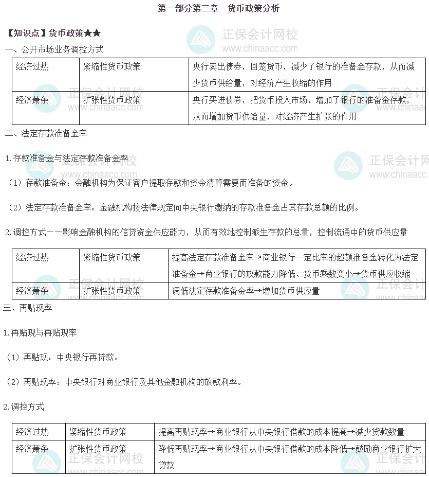
2022初级《审计相关基础知识》易错易混知识点:货币政策分析

来源: 正保会计网校 编辑:小辣椒 2022/09/16 12:07:40  字体:

选课中心

书课题助力备考

选课中心

资料专区

书课题助力备考

资料专区

免费题库

书课题助力备考

免费题库

会计人证件照

书课题助力备考

会计人证件照

考试提醒

书课题助力备考

考试提醒

2022审计师考试备考已经进入倒计时,为助大家高效备考冲刺,网校老师为各位学员整理了2022初级《审计相关基础知识》科目易错易混知识点,各位考生快来看看这些大家都掌握了吗?

初级-审计相关基础知识

推荐阅读:

【干货】2022年初级审计师高频考点汇总

学员讨论(0
回到顶部
折叠
网站地图

Copyright © 2000 - www.fawtography.com All Rights Reserved. 北京正保会计科技有限公司 版权所有

京B2-20200959 京ICP备20012371号-7 出版物经营许可证 京公网安备 11010802044457号

恭喜你!获得专属大额券!

套餐D大额券

去使用